Kontaktai
Administracijos darbuotojų kontaktai
Generalinio direktoriaus priėmimo laikas (iš anksto užsiregistravusiems interesantams):
Kiekvieną antradienį nuo 12 val. iki 13 val.
Darbo laikas
Centrinės administracijos darbo laikas pirmadieniais – ketvirtadieniais nuo 7.00 iki 16.00 val.,
penktadieniais nuo 7.00 iki 14.45 val..
Pietų pertrauka nuo 11.00 iki 11.45 val.
Darbuotojų kontaktų paieška
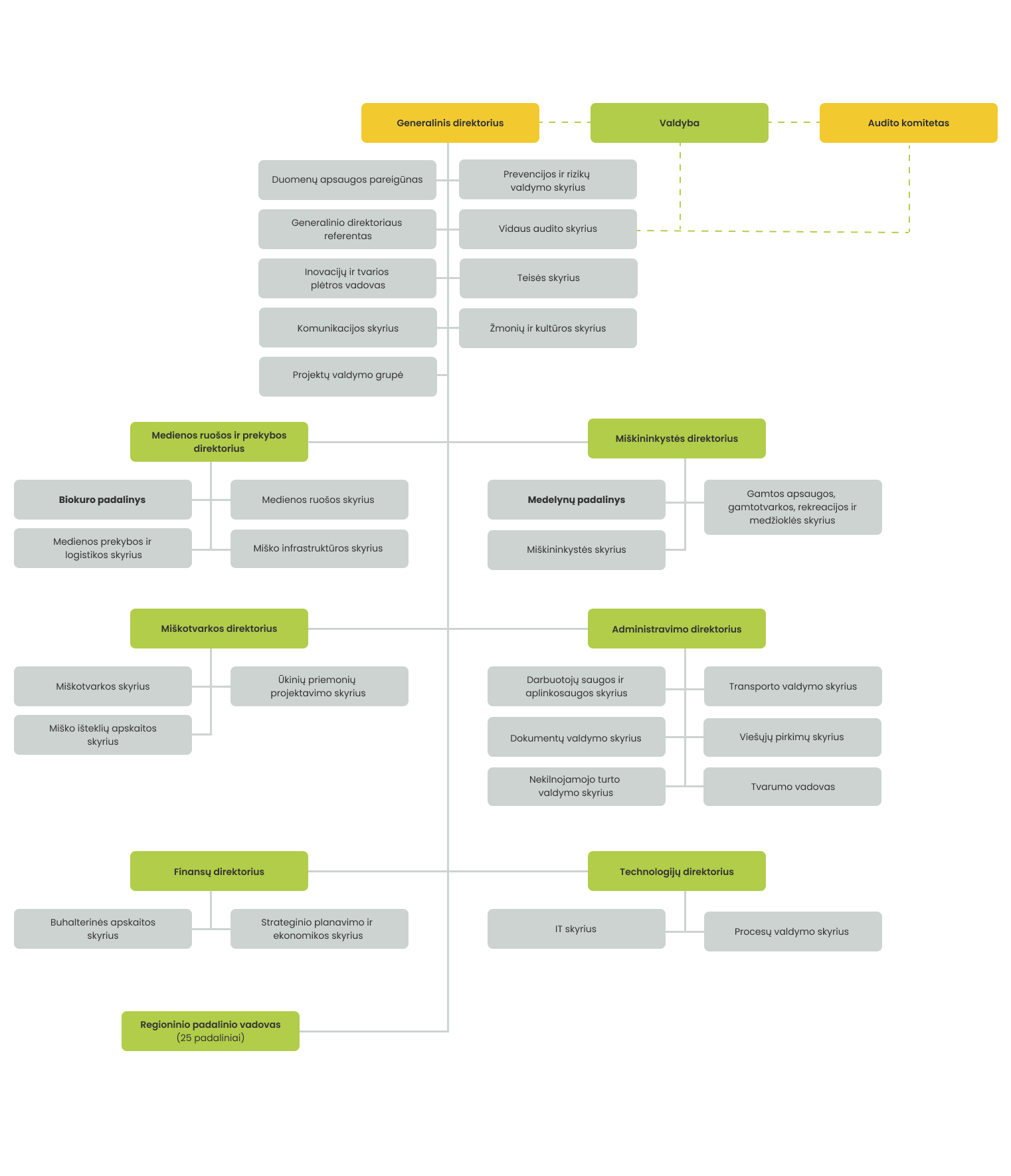
- Visi skyriai
- Vadovybė
- Generalinio direktoriaus referentė
- Buhalterinės apskaitos skyrius
- Darbuotojų saugos ir aplinkosaugos skyrius
- Dokumentų valdymo skyrius
- Gamtos apsaugos, gamtotvarkos, rekreacijos ir medžioklės skyrius
- IT skyrius
- Komunikacijos skyrius
- Medienos prekybos ir logistikos skyrius
- Medienos ruošos skyrius
- Miškininkystės skyrius
- Miško išteklių apskaitos skyrius
- Miškotvarkos skyrius
- Miško infrastruktūros skyrius
- Nekilnojamojo turto valdymo skyrius
- Prevencijos ir rizikų valdymo skyrius
- Procesų valdymo skyrius
- Projektų valdymo grupė
- Strateginio planavimo ir ekonomikos skyrius
- Teisės skyrius
- Transporto valdymo skyrius
- Tvarumo vadovas
- Ūkinių priemonių projektavimo skyrius
- Vidaus audito skyrius
- Viešųjų pirkimų skyrius
- Žmonių ir kultūros skyrius
| Vardas Pavardė | Pareigos | Telefonas | El. paštas | ||
|---|---|---|---|---|---|
| Valdas Kaubrė | Generalinis direktorius | +370 698 17999 | [email protected] | ||
| Ramunė Petkevičienė | Medienos ruošos ir prekybos direktorė | +370 686 15331 | [email protected] | ||
| Mindaugas Petkevičius | Miškininkystės direktorius | +370 614 22759 | [email protected] | ||
| Martas Lynikas | Miškotvarkos direktorius | +370 686 67408 | [email protected] | ||
| Gintaras Bacevičius | Administravimo direktorius | +370 614 08371 | [email protected] | ||
| Ramūnas Skaisgiris | Finansų direktorius | +370 665 28319 | [email protected] | ||
| Evaldas Stankūnas | Technologijų direktorius | +370 687 55488 | [email protected] | ||
| Kęstutis Skridaila | Inovacijų ir tvarios plėtros vadovas | +370 647 78485 | [email protected] |
| Vardas Pavardė | Pareigos | Telefonas | El. paštas | ||
|---|---|---|---|---|---|
| Aurelija Kazlauskienė | Generalinio direktoriaus referentė | +370 647 36816 | [email protected] |
| Vardas Pavardė | Pareigos | Telefonas | El. paštas | ||
|---|---|---|---|---|---|
| Kęstutis Duoba | Vadovas – vyriausiasis buhalteris | +370 659 72092 | [email protected] | ||
| Biologinio turto ir atsargų apskaitos grupė | |||||
| Džeraldas Šimkūnas | Vadovas | +370 698 17304 | [email protected] | ||
| Darbo užmokesčio apskaitos grupė | |||||
| Inga Gedgaudienė | Vadovė | +370 696 68533 | [email protected] | ||
| Finansinės atskaitomybės sudarymo grupė | |||||
| Irena Bieliauskienė | Vadovė | +370615 81870 | [email protected] | ||
| Gautinų ir mokėtinų sumų apskaitos grupė | |||||
| Lina Žilienė | Vadovė | +370 698 74750 | [email protected] | ||
| Ilgalaikio turto apskaitos grupė | |||||
| Mindaugas Mockevičius | Vadovas | +370 611 29781 | [email protected] | ||
| Pirkimų apskaitos grupė | |||||
| Birutė Latvė | Vadovė | +370 687 92557 | [email protected] |
| Vardas Pavardė | Pareigos | Telefonas | El. paštas | ||
|---|---|---|---|---|---|
| Rita Leonavičienė | Vyresnioji specialistė, vykdanti Darbuotojų saugos ir aplinkosaugos vadovo funkcijas | +370 698 38793 | [email protected] |
| Vardas Pavardė | Pareigos | Telefonas | El. paštas | ||
|---|---|---|---|---|---|
| Dalia Dockienė | Vadovė | +370 677 87193 | [email protected] |
| Vardas Pavardė | Pareigos | Telefonas | El. paštas | ||
|---|---|---|---|---|---|
| Ugnė Užtupienė | Vyresnioji specialistė, vykdanti Gamtos apsaugos, gamtotvarkos, rekreacijos ir medžioklės skyriaus vadovo funkcijas | +370 678 05785 | [email protected] |
| Vardas Pavardė | Pareigos | Telefonas | El. paštas | ||
|---|---|---|---|---|---|
| Lina Strelkauskienė | Vadovė | +370 620 46005 | [email protected] | ||
| Pagalbos vartotojams grupė | |||||
| Darius Juozapavičius | Vadovas | +370 616 48642 | [email protected] | ||
| IS plėtros grupė | |||||
| Valdas Platūkis | Vadovas | +370 647 78266 | [email protected] | ||
| Infrastruktūros grupė | |||||
| Darius Juozapavičius | Vadovas | +370 616 48642 | [email protected] |
| Vardas Pavardė | Pareigos | Telefonas | El. paštas | ||
|---|---|---|---|---|---|
| Ervinas Romanovas | Vadovas | +370 642 02265 | [email protected] |
| Vardas Pavardė | Pareigos | Telefonas | El. paštas | ||
|---|---|---|---|---|---|
| Vaidotas Misiūnas | Medienos prekybos ir logistikos skyriaus vadovas | +370 616 59063 | [email protected] |
| Vardas Pavardė | Pareigos | Telefonas | El. paštas | ||
|---|---|---|---|---|---|
| Tomas Pūkas | Vadovas | +370 678 46231 | [email protected] |
| Vardas Pavardė | Pareigos | Telefonas | El. paštas | ||
|---|---|---|---|---|---|
| Marius Gruzdas | Vadovas | +370 698 50456 | [email protected] |
| Vardas Pavardė | Pareigos | Telefonas | El. paštas | ||
|---|---|---|---|---|---|
| Pramonės pr.11A, LT-51327 Kaunas | |||||
| Michailas Palicinas | Vadovas | +370 686 13689 | [email protected] |
| Vardas Pavardė | Pareigos | Telefonas | El. paštas | ||
|---|---|---|---|---|---|
| Pramonės pr.11A, LT-51327 Kaunas | |||||
| Nerijus Pivoriūnas | Miškotvarkos skyriaus vadovas, vykdantis Ūkinių priemonių projektavimo skyriaus vadovo funkcijas | +370 620 83562 | [email protected] | ||
| 2 miškotvarkos grupė | |||||
| Karolis Kimbirauskas | Laikinai einantis vadovo pareigas | +370 665 26694 | [email protected] | ||
| 3 miškotvarkos grupė | |||||
| Darius Ribokas | Vadovas | +370 680 32101 | [email protected] | ||
| 4 miškotvarkos grupė | |||||
| Šarūnas Alesius | Vadovas | +370 687 15642 | [email protected] |
| Vardas Pavardė | Pareigos | Telefonas | El. paštas | ||
|---|---|---|---|---|---|
| Rolandas Kevėnas | Vadovas | +370 686 91858 | [email protected] |
| Vardas Pavardė | Pareigos | Telefonas | El. paštas | ||
|---|---|---|---|---|---|
| Giedrius Sakalinskas | Vadovas | +370 661 81196 | [email protected] |
| Vardas Pavardė | Pareigos | Telefonas | El. paštas | ||
|---|---|---|---|---|---|
| Bendrasis telefono nr. | +370 678 46393 | ||||
| Vytautas Giržadas | Vadovas | +370 678 46393 | [email protected] |
| Vardas Pavardė | Pareigos | Telefonas | El. paštas | ||
|---|---|---|---|---|---|
| Vaidas Krikštaponis | Procesų valdymo skyrius vadovas | +370 694 88347 | [email protected] |
| Vardas Pavardė | Pareigos | Telefonas | El. paštas | ||
|---|---|---|---|---|---|
| Vaida Lauruševičienė | Projektų vadovė, laikinai vykdanti Projektų valdymo grupės vadovo funkcijas | +370 605 89506 | [email protected] |
| Vardas Pavardė | Pareigos | Telefonas | El. paštas | ||
|---|---|---|---|---|---|
| Irmantas Paškevičius | Vadovas | +37067691115 | [email protected] |
| Vardas Pavardė | Pareigos | Telefonas | El. paštas | ||
|---|---|---|---|---|---|
| Žydrūna Damulytė | Vadovė | +370 686 31023 | [email protected] |
| Vardas Pavardė | Pareigos | Telefonas | El. paštas | ||
|---|---|---|---|---|---|
| Karolis Litvaitis | Vadovas | +370 686 57506 | [email protected] |
| Vardas Pavardė | Pareigos | Telefonas | El. paštas | ||
|---|---|---|---|---|---|
| Mantas Dapkus | Tvarumo vadovas | +370 622 27399 | [email protected] |
| Vardas Pavardė | Pareigos | Telefonas | El. paštas | ||
|---|---|---|---|---|---|
| Nerijus Pivoriūnas | Miškotvarkos skyriaus vadovas, vykdantis Ūkinių priemonių projektavimo skyriaus vadovo funkcijas | +370 620 83562 | [email protected] |
| Vardas Pavardė | Pareigos | Telefonas | El. paštas | ||
|---|---|---|---|---|---|
| Kastytis Kmitas | Vadovas | +370 696 30574 | [email protected] |
| Vardas Pavardė | Pareigos | Telefonas | El. paštas | ||
|---|---|---|---|---|---|
| Edita Kaniavienė | Viešųjų pirkimų skyriaus vadovė | +370 616 30812 | [email protected] | ||
| 1 pirkimų grupė | |||||
| Audronė Vaitekūnienė | Vadovė | +37067285368 | [email protected] | ||
| 2 pirkimų grupė | |||||
| Ieva Rimšienė | Viešųjų pirkimų skyriaus vyresnioji specialistė, vykdanti Viešųjų pirkimų skyriaus 2 pirkimų grupės vadovės (-o) funkcijas | +370 620 98478 | [email protected] |
| Vardas Pavardė | Pareigos | Telefonas | El. paštas | ||
|---|---|---|---|---|---|
| Izolda Baltutė | Vadovė | +370 607 30644 | [email protected] | ||
| Administravimo grupė | |||||
| Anna Šachova | Vadovė | +370 647 76533 | [email protected] |
Rezultatų pagal paieškos kriterijus nerasta
Darbuotojų kontaktų paieška
- Visi padaliniai
- Anykščių regioninis padalinys
- Biržų regioninis padalinys
- Druskininkų regioninis padalinys
- Dubravos regioninis padalinys
- Ignalinos regioninis padalinys
- Jurbarko regioninis padalinys
- Kazlų Rūdos regioninis padalinys
- Kretingos regioninis padalinys
- Kuršėnų regioninis padalinys
- Mažeikių regioninis padalinys
- Nemenčinės regioninis padalinys
- Panevėžio regioninis padalinys
- Prienų regioninis padalinys
- Radviliškio regioninis padalinys
- Raseinių regioninis padalinys
- Rokiškio regioninis padalinys
- Šakių regioninis padalinys
- Šalčininkų regioninis padalinys
- Šilutės regioninis padalinys
- Švenčionėlių regioninis padalinys
- Tauragės regioninis padalinys
- Telšių regioninis padalinys
- Trakų regioninis padalinys
- Ukmergės regioninis padalinys
- Varėnos regioninis padalinys
Regioninio padalinio darbo laikas: I-IV 8.00-17.00 val. V 8.00-15.45 val., pertrauka 12.00-12.45 val.
El. paštas: [email protected]
Adresas: Vilniaus g. 101, LT-29142 Anykščiai
Telefono nr.: +370 686 86312
Banko sąskaitos numeris: LT91 7300 0101 5381 2676
| Vardas Pavardė | Pareigos | Telefonas | El. paštas |
|---|---|---|---|
| Povilas Steponavičius | Šakių regioninio padalinio vadovas Povilas Steponavičius, vykdantis Anykščių regioninio padalinio vadovo funkcijas | +370 683 63760 | [email protected] |
| Miškininkystės klausimai | +370 686 86302 | [email protected] | |
| Medienos ruošos ir prekybos klausimai | +370 621 79006 | [email protected] |
| Girininkija | Adresas | Koordinatės | Vardas Pavardė | Telefonas | Pareigos |
|---|---|---|---|---|---|
| Troškūnų | Troškūnėlių vs., Troškūnų sen., LT-29305, Anykščių r. sav. | 6160543,22, 555019,47 (LKS); 55.576667, 24.872500 (WGS) | Osvaldas Kaušpėdas | +370 616 24961 | Girininkas |
| Mikierių | Mikierių k. 12, Andrioniškio sen., LT-29331 Anykščių r. sav. | 6170585,89, 573972,58 (LKS); 55.6643611, 25.1756940(WGS) | Laimis Trumpickas | +370 686 11375 | Girininkas |
| Mickūnų | Čiukų k., Svėdasų sen., LT-29350 Anykščių r. sav. | 6174356,2, 581785,6 (LKS); 55.6969714, 25.3009608 (WGS) | Martynas Kemėšius | +370 614 85229 | Girininkas |
| Vyžuonų | Sodų g. 11, Vaikutėnai, Utenos sen., LT-28424 Utenos r. sav. | 6156154, 607250 (LKS); 55.5285624, 25.6987626 (WGS) | Žaneta Deveikienė | +370 614 61447 | Girininkas |
| Kavarsko | Vilniaus g. 101, LT-29142, Anykščiai | 6153390,13, 568741,24 (LKS); 55.5106748, 25.0882841(WGS) | Valdas Juodviršis | +370 686 99271 | Girininkas |
| Kuktiškių | Tauragnų g. 15, Kuktiškės, Kuktiškių sen., LT-28347 Utenos r. sav. | 614136, 606282 (LKS); 55.3960036, 25.6777897 (WGS) | Almantas Deveikis | +370 686 81329 | Girininkas |
| Dubingių | Liudgardos vs., Dubingių sen., LT-33260 Molėtų r. sav. | 6103736, 596830 (LKS); 55.0599729, 25.5157325 (WGS) | Rolandas Umbrasas | +370 618 58395 | Girininkas |
Regioninio padalinio darbo laikas: I-IV 8.00-17.00 val. V 8.00-15.45 val., pertrauka 12.00-12.45 val.
El. paštas: [email protected]
Adresas: J. Basanavičiaus g. 62, LT-41164 Biržai
Telefono nr.: +370 625 46958
Banko sąskaitos numeris: LT15 7044 0600 0819 3515
| Vardas Pavardė | Pareigos | Telefonas | El. paštas |
|---|---|---|---|
| Alvidas Kurklietis | Vadovas | +370 686 56729 | [email protected] |
| Miškininkystės klausimai | +370 620 68637 | [email protected] | |
| Medienos ruošos ir prekybos klausimai | +370 693 19818 | [email protected] |
| Girininkija | Adresas | Koordinatės | Vardas Pavardė | Telefonas | Pareigos |
|---|---|---|---|---|---|
| Pasvalio | Biržų g. 93, LT-39124 Pasvalys | 526444, 6215057 (LKS); 56.068757, 24.424665 (WGS) 56° 4' 7.52"", 24° 25' 28.8"" (WGS) | Marius Martišius | +370 686 14387 | Girininkas |
| Kriklinių | Biržų g. 93, LT-39124 Pasvalys | 526444, 6215057 (LKS); 56.068757, 24.424665 (WGS) 56° 4' 7.52"", 24° 25' 28.8"" (WGS) | Regimantas Vegys | +370 612 82380 | Girininkas |
| Latvelių | Tilto g. 5 Latveliai, Parovėjos sen., LT-41460 Biržų r. sav. | 550194, 6242640 (LKS); 56.314606, 24.811262 (WGS) 56° 18' 52.58"", 24° 48' 40.54"" (WGS) | Rimantas Šarkanas | +370 612 82377 | Girininkas |
| Spalviškių | Girininkijos g. 3, Spalviškiai, Parovėjos sen., LT-41476 Biržų r. sav. | 556527, 6237741 (LKS); 56.2699, 24.912545 (WGS) 56° 16' 11.64"", 24° 54' 45.16"" (WGS) | Mindaugas Veryga | +370 698 30211 | Girininkas |
| Būginių | J. Basanavičiaus g. 62, LT-41164 Biržai | 548294, 6231030 (LKS); 56.210524, 24.778433 (WGS) 56° 12' 37.89"", 24° 46' 42.36"" (WGS) | Aurelijus Šepetis | +370 620 76622 | Girininkas |
| Linkuvos | Rauklaukio vns, Linkuvos sen., LT-83430 Pakruojo r. sav. | 56.103008, 23.955602 (WGS) / 497239, 6218796 (LKS) | Audrius Pielikys | +370 682 66024 | Girininkas |
Regioninio padalinio darbo laikas: I-IV 8.00-17.00 val. V 8.00-15.45 val., pertrauka 12.00-12.45 val.
El. paštas: [email protected]
Adresas: M. K. Čiurlionio g. 96, LT-66151 Druskininkai
Telefono nr.: +370 615 17266
Banko sąskaitos numeris: LT75 7300 0101 5381 2964
| Vardas Pavardė | Pareigos | Telefonas | El. paštas |
|---|---|---|---|
| Tomas Bazevičius | Varėnos regioninio padalinio vadovas, vykdantis Druskininkų regioninio padalinio vadovo funkcijas | +370 620 80045 | [email protected] |
| Miškininkystės klausimai | +370 610 14730 | [email protected] | |
| Medienos ruošos ir prekybos klausimai | +370 613 05577 | [email protected] |
| Girininkija | Adresas | Koordinatės | Vardas Pavardė | Telefonas | Pareigos |
|---|---|---|---|---|---|
| Krosnos | Atieties g. 30, Krasenkos k., Krosnos sen., LT-67445 Lazdijų r. sav. | 469514, 6026079 (LKS); 54.370747, 23.530827 (WGS) | Audrius Spitrys | +370 686 23819 | Girininkas |
| Kapčiamiesčio | Eigulių g. 1, Kapčiamiestis, Kapčiamiesčio sen., LT-67314 Lazdijų r. sav. | 477429, 5985193 (LKS); 54.00377, 23.6557 (WGS) | Rolandas Čakas | +370 686 67578 | Girininkas |
| Leipalingio | Miško g. 3, Leipalingis, Leipalingio sen., LT-67279 Druskininkų sav. | 490491, 5995942 (LKS); 54.100763, 23.854617 (WGS) | Žilvinas Alūza | +370 618 20472 | Girininkas |
| Merkinės | Nemuno g. 19, Jonionių k., Merkinės sen., LT-65340 Varėnos r. sav. | 509444, 6002466 (LKS); 54.15939, 24.144592 (WGS) | Vytautas Živulskas | +370 686 88097 | Girininkas |
| Ančios | Eigulių g. 1., Kapčiamiestis, Kapčiamiesčio sen., LT-67314, Lazdijų r. sav. | 477429, 5985193 (LKS); 54.00377, 23.6557 (WGS) | Irmantas Barkauskas | +370 686 67559 | Girininkas |
| Grūto | Ilgio g. 2, Grūto k., Viečiūnų sen., LT-66441 Druskininkų sav. | 505037, 5988578 (LKS); 54.034652, 24.076888 (WGS) | Saulius Adomavičius | +370 686 37559 | Girininkas |
| Latežerio | Kermušijos g. 2, Kermušijos k., Viečiūnų sen., LT-66443 Druskininkų sav. | 506386, 5983819 (LKS); 53.991871, 24.097384 (WGS) | Artūras Pavalkis | +370 686 37576 | Girininkas |
| Musteikos | Musteikos g. 1, Musteikos k., Marcinkonių sen., LT-65283 Varėnos r. sav. | 524079, 5979971 (LKS); 53.956779, 24.366893 (WGS) | Valdas Jazukevičius | +370 615 25520 | Girininkas |
Regioninio padalinio darbo laikas: I-IV 7.30-16.30 val. V 7.30-15.15 val., pertrauka 11.30-12.15 val.
El. paštas: [email protected]
Adresas: Liepų g. 12, Girionių k., Samylų sen., LT-53102 Kauno r.
Telefono nr.: +370 607 96092
Banko sąskaitos numeris: LT58 7044 0600 0819 3517
| Vardas Pavardė | Pareigos | Telefonas | El. paštas |
|---|---|---|---|
| Darius Jankauskas | Vadovas | +370 686 31198 | [email protected] |
| Miškininkystės klausimai | +370 608 81873 | [email protected] | |
| Medienos ruošos ir prekybos klausimai | +370 698 52122 | [email protected] |
| Girininkija | Adresas | Koordinatės | Vardas Pavardė | Telefonas | Pareigos |
|---|---|---|---|---|---|
| Padauguvos | Beržų g. 86, Paduguvėlės k., Vilkijos apylinkių sen., LT-54215 Kauno r. sav. | 480709, 6102191 (LKS); 55.055156, 23.698075 (WGS) | Kęstutis Markevičius | +370 686 43167 | Girininkas |
| Sitkūnų | Parko g. 17, Babtų k., Babtų sen., LT-54331 Kauno r. sav. | 487023, 6104572 (LKS); 55.07675, 23.796784 (WGS) | Saulius Žvinys | +370 686 13936 | Girininkas |
| Girelės | Miško g. 1A, LT-55101 Jonava | 518853, 6106238 (LKS); 55.09153, 24.295338 (WGS) | Juozas Cechanoveckas | +370 699 58143 | Girininkas |
| Karmėlavos | Klevų g. 2. Išorų k., Ožusalių sen., LT-55044 Jonavos r. sav. | 508686, 6095549 (LKS); 54.995775, 24.13575 (WGS) | Kęstutis Bacvinka | +370 650 32517 | Girininkas |
| Gaižiūnų | Būdų III k. 6, Užusalių sen., LT-55044 Jonavos r. sav. | 515772, 6093101 (LKS); 54.973602, 24.246354 (WGS) | Vitalijus Januškevičius | +370 652 54358 | Girininkas |
| Upninkų | Konstantinavos k. 4, Ruklos sen., LT-55025 Jonavos r. sav. | 520668, 6102779 (LKS); 55.060377, 24.323516 (WGS) | Aurimas Šlapikas | +370 652 54408 | Girininkas |
| Ežerėlio | Durpyno k. 9, LT-53380, Zapyškio sen., Kauno r. sav. | 474218, 6083346 (LKS); 54.885544, 23.598182 (WGS) | Viktoras Sonda | +370 698 86093 | Girininkas |
| Vaišvydavos | Liepų al. 2, Vaišvydavos k., Samylių sen. LT-53105 Kauno r. sav. | 502925, 6078390 (LKS); 54.841664, 24.045525 (WGS) | Aivaras Audėjaitis | +370 620 78482 | Girininkas |
Regioninio padalinio darbo laikas: I-IV 7.30-16.30 val. V 7.30-15.15 val., pertrauka 11.30-12.15 val.
El. paštas: [email protected]
Adresas: Ažušilės g. 18, Ignalina, LT-30126, Ignalinos r. sav.
Telefono nr.: +370 611 44951
Banko sąskaitos numeris: LT68 7300 0101 5381 2702
| Vardas Pavardė | Pareigos | Telefonas | El. paštas |
|---|---|---|---|
| Aurelija Kaupienė | Vadovė | +370 686 12797 | [email protected] |
| Miškininkystės klausimai | +370 612 61808 | [email protected] | |
| Medienos ruošos ir prekybos klausimai | +370 616 79510 | [email protected] |
| Girininkija | Adresas | Koordinatės | Vardas Pavardė | Telefonas | Pareigos |
|---|---|---|---|---|---|
| Antazavės | Gaideliškių k. 3, Zarasų sen., LT-32137 Zarasų r. sav. | 640041, 6175683 (LKS); 55.695571, 26.227684 (WGS) | Viktorija Marcinkevičiūtė | +370 686 35853 | Girininkas |
| Gražutės | Gaideliškių k. 3, Zarasų sen., LT-32137 Zarasų r. sav. | 640041, 6175683 (LKS); 55.695571, 26.227684 (WGS) | Gediminas Snarskis | +370 686 91587 | Girininkas |
| Minčiagirės | Ąžuolų g. 2, Kazitiškio k., Kazitiškio sen., LT-30245 Ignalinos r. sav. | 635884, 6147404 (LKS); 55.442882, 26147709 (WGS) | Egidijus Palepšys | +370 622 82578 | Girininkas |
| Dūkšto | Ažuolynės vns. 3, Dūkšto sen., LT-30266 Ignalinos r. sav. | 648653, 6161154 (LKS); 55.562599, 26.356703 (WGS) | Svajūnė Visockaitė | +370 612 61779 | Girininkas |
| Vaišniūnų | Dringio g. 86, Vaišniūnų k., Ignalinos sen., LT-30142 Ignalinos r. sav. | 632703, 6140878 (LKS); 55.385164, 26.094365 (WGS) | Alvydas Lamanauskas | +370 671 37673 | Girininkas |
| Daugėliškio | Pušų g. 9, LT-30126 Ignalina | 638248, 6136378 (LKS); 55.343235, 26.179581 (WGS) | Algimantas Burokas | +370 686 91283 | Girininkas |
| Tverečiaus | Česlovo Kudabos g. 83, Tverečiaus k., Tverečiaus sen., LT-30163 Ignalinos r. sav. | 666295, 6133828 (LKS); 55.311672, 26.619786 (WGS) | Vaidas Jusys | +370 616 95431 | Girininkas |
Regioninio padalinio darbo laikas: I-IV 8.00-17.00 val. V 8.00-15.45 val., pertrauka 12.00-12.45 val.
El. paštas: [email protected]
Adresas: Miškininkų g. 5, LT-74212 Jurbarkas
Telefono nr.: +370 601 99047
Banko sąskaitos numeris: LT45 7300 0101 5381 2728
| Vardas Pavardė | Pareigos | Telefonas | El. paštas |
|---|---|---|---|
| Darius Baziliauskas | Vadovas | +370 616 71329 | [email protected] |
| Miškininkystės klausimai | +370 686 04150 | [email protected] | |
| Medienos ruošos ir prekybos klausimai | +370 686 10639 | [email protected] |
| Girininkija | Adresas | Koordinatės | Vardas Pavardė | Telefonas | Pareigos |
|---|---|---|---|---|---|
| Jūravos | Klaipėdos g. 104, Viešvilė, Viešvilės sen., LT-74236 Jurbarko r. sav. | WGS 55.077524, 22.386564; LKS 396974, 6105829 | Dalia Mačiežienė | +370 612 67502 | Girininkas |
| Kalvelių | Išdagų k. 2, Viešvilės sen., LT-74232 Jurbarko r. sav. | WGS 55.066505, 22.443157; LKS 400560, 6104521 | Kęstutis Vizbara | +370 686 10942 | Girininkas |
| Smalininkų | Tvenkinio g. 8, Pašvenčio k., Jurbarkų sen., LT-74218 Jurbarko r. sav. (laikinai persikėlė į Jūravos girininkijos patalpas adresu Klaipėdos g. 104, Viešvilė, Viešvilės sen., LT-74236 Jurbarko r. sav.) | WGS 55.094295, 22.611695; LKS 411386, 6107387 | Marius Rimkus | +370 686 11251 | Girininkas |
| Balandinės | Drebulynės k. 3, Jurbarkų sen., LT-74265 Jurbarko r. sav. | WGS 55.196184, 22.682039; LKS 416090, 6118639 | Linas Lingaitis | +370 671 43232 | Girininkas |
| Pašvenčio | Tvenkinio g. 8, Pašvenčio k., Jurbarkų sen., LT-74218 Jurbarko r. sav. (laikinai persikėlė į Jūravos girininkijos patalpas adresu Klaipėdos g. 104, Viešvilė, Viešvilės sen., LT-74236 Jurbarko r. sav.) | WGS 55.094295, 22.611695; LKS 411386, 6107387 | Kęstutis Masaitis | +370 686 17553 | Girininkas |
| Panemunės | Raseinių g. 53, Naukaimio II k., Skirsnemunės sen., LT-74461 Jurbarko r. sav. | WGS 55.144336, 22.965019; LKS 434020, 6112565 | Kęstutis Masaitis | +370 686 50453 | Girininkas |
Regioninio padalinio darbo laikas: I-IV 8.00-17.00 val. V 8.00-15.45 val., pertrauka 12.00-12.45 val.
El. paštas: [email protected]
Adresas: Miškininkų g. 1, LT-69421 Kazlų Rūda
Telefono nr.: +370 615 61065
Banko sąskaitos numeris: LT63 7044 0600 0819 3524
| Vardas Pavardė | Pareigos | Telefonas | El. paštas |
|---|---|---|---|
| Rūta Varnagirienė | Vadovė | +370 687 85950 | [email protected] |
| Miškininkystės klausimai | +370 687 79476 | [email protected] | |
| Medienos ruošos ir prekybos klausimai | +370 698 19373 | [email protected] |
| Girininkija | Adresas | Koordinatės | Vardas Pavardė | Telefonas | Pareigos |
|---|---|---|---|---|---|
| Novos | Sarapinų k., 6, Jankų sen., LT-71259 Kazlų Rūdos sav. | LKS 461918.96, 6085714.06 | Darius Gustas | +370 687 55870 | Girininkas |
| Bagotosios | Ąžuolų g. 6, Jūrės k., Kazlų Rūdos sen., LT-69446 Kazlų Rūdos sav. | LKS 466624.26, 6070845.40 | Giedrius Česnavičius | +370 686 14190 | Girininkas |
| Agurkiškės | Šilo g. 5, Agurkiškės k., Kazlų Rūdos sen., LT-69386 Kazlų Rūdos sav. | LKS 470972.24, 6079071.34 | Laimis Dabrila | +370 686 12119 | Girininkas |
| Kazlų Rūdos | Miškininkų g. 1, LT-69421 Kazlų Rūda | LKS 468509.98, 6068162.15; WGS 54.74879831, 23.51087390 | Algimantas Kazakevičius | +370 687 83340 | Girininkas |
| Jūrės | P. Povilaičio g. 2B, Jūrės mstl., Kazlų Rūdos sen., LT-69393 Kazlų Rūdos sav. | LKS 473640.29, 6069003.29 | Henrikas Mostauskis | +370 686 14809 | Girininkas |
| Pajevonio | Liubiškių k. 1, Pajevonio sen., LT-70357 Vilkaviškio r. sav. | LKS 422921.04, 6039122.93 | Rymantas Vaičaitis | +370 686 69117 | Girininkas |
| Šunskų | Mikulių g. 20, Dielinės k., Šunskų sen., LT-69359 Marijampolės sav. | LKS 422921.78, 6039116.22 | Virginijus Rudzevičius | +370 686 06876 | Girininkas |
| Varnabūdės | Liepų g. 5, Dambavos k., Marijampolės sen., LT-69100, Marijampolės sav. | LKS 469996.53, 6050440.56 | Valdas Vasiliauskas | +370 686 69116 | Girininkas |
| Kalvarijos | Vytauto g. 103, LT-69215 Kalvarija | LKS 448454.18, 6031211.30 | Česlovas Mikulskas | +370 686 69119 | Girininkas |
Regioninio padalinio darbo laikas: I-IV 7.00-16.00 val. V 7.00-14.45 val., pertrauka 12.00-12.45 val.
El. paštas: [email protected]
Adresas: Savanorių g. 27, LT-97111 Kretinga
Telefono nr.: +370 604 19165
Banko sąskaitos numeris: LT09 7044 0600 0819 3526
| Vardas Pavardė | Pareigos | Telefonas | El. paštas |
|---|---|---|---|
| Tomas Zaleckis | Vadovas | +370 695 73593 | [email protected] |
| Miškininkystės klausimai | +370 687 49338 | [email protected] | |
| Medienos ruošos ir prekybos klausimai | +370 611 40871 | [email protected] |
| Girininkija | Adresas | Koordinatės | Vardas Pavardė | Telefonas | Pareigos |
|---|---|---|---|---|---|
| Grūšlaukės | Laukų g. 10, Grūšlaukė, Darbėnų sen., LT-97290 Kretingos r. sav. | 337980, 6218689 (LKS); 56.074681, 21.397344 (WGS) | Ignas Kripas | +370 614 25156 | Girininkas |
| Darbėnų | S. Daukanto g. 88, Lenkimai, Lenkimų sen., LT-98301 Skuodo r. sav. | 333161, 6230638 (LKS); 56.180249, 21.312553 (WGS) | Egidijus Japertas | +370 669 27349 | Girininkas |
| Vaineikių | A. Čyžo g. 24, Šukės k., Darbėnų sen., LT-97251 Kretingos r. sav. | 334803, 6208318 (LKS); 55.980532, 21.352761 (WGS) | Tomas Čepauskas | +370 682 31533 | Girininkas |
| Palangos | Savanorių g. 27, LT-97111 Kretinga | 328346, 6198800 (LKS); 55.892863, 21.255467 (WGS) | Stanislovas Jonaitis | +370 618 51472 | Girininkas |
| Kartenos | Alanto g. 58, Kartena, Kartenos sen., LT-97341 Kretingos r. sav. | 343923, 6200655 (LKS); 55.914805, 21.503177 (WGS) | Vytautas Lukauskas | +370 687 52579 | Girininkas |
| Šernų | Girininkijos g. 3, LT-92329 Klaipėda | 319927, 6182324 (LKS); 55.741969, 21.131936 (WGS) | Arūnas Samoška | +370 680 13404 | Girininkas |
| Juodkrantės | Smiltynės g. 18, Smiltynė, LT-93125 Klaipėdos m. sav. | 318731, 6177858 (LKS); 55.701448, 21.11588 (WGS) | Algirdas Kurtinaitis | +370 604 86360 | Girininkas |
| Nidos | Vėtrungių g. 5, LT-93128 Nida | 310888, 6135616 (LKS); 55.319481, 21.020068 (WGS) | Kęstutis Dikšas | +370 656 35025 | Girininkas |
Regioninio padalinio darbo laikas: I-IV 7.00-16.00 val. V 7.00-14.45 val., pertrauka 11.00-11.45 val.
El. paštas: [email protected]
Adresas: Žalioji g. 2, Toliočių k., Šiaulių kaimiškoji sen., LT-76319 Šiaulių r. sav.
Telefono nr.: +370 605 65391
Banko sąskaitos numeris: LT68 7044 0600 0819 3531
| Vardas Pavardė | Pareigos | Telefonas | El. paštas |
|---|---|---|---|
| Giedrius Tamošiūnas | Vadovas | +370 687 92402 | [email protected] |
| Miškininkystės klausimai | +370 687 95361 | [email protected] | |
| Medienos ruošos ir prekybos klausimai | +370 659 20836 | [email protected] |
| Girininkija | Adresas | Koordinatės | Vardas Pavardė | Telefonas | Pareigos |
|---|---|---|---|---|---|
| Pažiužmėlių | Gudmiškės k. 3, Kuršėnų kaimiškoji sen., LT-81222 Šiaulių r. sav. | 426355, 6208087 (LKS); 56.001226, 22.819355 (WGS) | Valentas Mažeika | +370 688 00795 | Girininkas |
| Gulbinų | Kalviškių k. 2, Kuršėnų kaimiškoji sen., LT-81106 Šiaulių r. sav. | 437111, 6213749 (LKS); 56.053611, 22.990422 (WGS) | Jonas Bernotas | +370 686 33661 | Girininkas |
| Gruzdžių | F. Vaitkaus g. 57, Gruzdžiai, Gruzdžių sen., LT-81416 Šiaulių r. sav. | 454077, 6219418 (LKS); 56.106456, 23.261785 (WGS) | Algirdas Černauskas | +370 682 10291 | Girininkas |
| Paežerių | Paežerių k. 5, Raudėnų sen., LT-81301 Šiaulių r. sav. | 425277, 6202583 (LKS); 55.951628, 22.803596 (WGS) | Eimontas Alsys | +370 687 95365 | Girininkas |
| Šiaulių | Žalioji g. 2, Toliočių k., Šiaulių kaimiškoji sen., LT-76319 Šiaulių r. sav. | 453929, 6201843 (LKS); 55.948577, 23.26242 (WGS) | Valdas Nausutis | +370 687 84556 | Girininkas |
| Meškuičių | J. Basanavičiaus 25, Meškuičiai, Meškuičių sen., LT-81443 Šiaulių r. sav. | 466974, 6215490 (LKS); 56.07224, 23.469581 (WGS) | Vigilijus Urbonas | +370 687 92407 | Girininkas |
| Šaukėnų | Jūros g. 13, Šaukėnai, Šaukėnų sen., LT-86383 Kelmės r. sav. | 430475, 6187355 (LKS); 55.815639, 22.890713 (WGS) | Virginijus Mušauskas | +370 687 95433 | Girininkas |
| Vainagių | Vainagių k. 2, Šaukėnų sen., LT-86396 Kelmės r. sav. | 436977, 6186002 (LKS); 55.804375, 22.99475 (WGS) | Jonas Genčauskis | +370 687 95431 | Girininkas |
| Kurtuvėnų | Girininkijos g. 2-2, Kurtuvėnai, Bubių sen., LT-80221 Šiaulių r. sav. | 439923, 6189472 (LKS); 55.835918, 23.040969 (WGS) | Robertas Bazenis | +370 687 92438 | Girininkas |
| Rėkyvos | Žalioji g. 2, Toliočių k., Šiaulių kaimiškoji sen., LT-76319 Šiaulių r. sav. | 453929, 6201843 (LKS); 55.948577, 23.26242 (WGS) | Raimondas Krištopaitis | +370 615 46193 | Girininkas |
Regioninio padalinio darbo laikas: I-IV 8.00-17.00 val. V 8.00-15.45 val., pertrauka 12.00-12.45 val.
El. paštas: [email protected]
Adresas: Senkelio g. 14, LT-89126 Mažeikiai
Telefono nr.: +370 610 43511
Banko sąskaitos numeris: LT33 7044 0600 0819 3482
| Vardas Pavardė | Pareigos | Telefonas | El. paštas |
|---|---|---|---|
| Nerijus Lemežis | Regioninio padalinio vadovas | +370 682 27697 | [email protected] |
| Miškininkystės klausimai | +370 698 33485 | [email protected] | |
| Medienos ruošos ir prekybos klausimai | +370 610 09463 | [email protected] |
| Girininkija | Adresas | Koordinatės | Vardas Pavardė | Telefonas | Pareigos |
|---|---|---|---|---|---|
| Ruzgų | Skuodo g. 146, Bugenių k., Mažeikių sen., LT-89452 Mažeikių r. sav. | 386531, 6244386 9LKS); 56.319372, 22.16574 (WGS) | Gintautas Petkus | +370 646 51041 | Girininkas |
| Mažeikių | Senkelio g. 14, Mažeikiai, LT-89126 Mažeikių r. sav. | 398158, 6242027 (LKS); 56.300828, 22.354506 (WGS) | Artūras Raudonis | +370 686 73261 | Girininkas |
| Akmenės | Gaušių k. 3c, Naujosios Akmenės kaimiškoji seniūnija, LT-85170 Akmenės r. sav. | 430921, 6241215 (LKS); 56.299438, 22.883938 (WGS) | Vytautas Laucė | +370 687 96305 | Girininkas |
| Sedos | Telšių g. 19-3, Užežerės k., Sedos sen., LT-89380 Mažeikių r. sav. | 381726, 6227190 (LKS); 56.163818, 22.09579 (WGS) | Antanas Kadakauskis | +370 687 96329 | Girininkas |
| Kapėnų | Dvaro g. 11, Kapėnų k., Viekšnių sen., LT-89477 Mažeikių r. sav. | 408585, 6225844 (LKS); 56.157633, 22.528497 (WGS) | Rimvydas Jeraminas | +370 687 96319 | Girininkas |
| Papilės | J. Basanavičiaus g. 23a, Papilės mstl., Papilės sen., LT-85243 akmenės r. sav. | 424882, 6224770 (LKS); 56.150827,22.791056 (WGS) | Darius Godelis | +370 610 18049 | Girininkas |
| Žagarės | Parko g. 1, Žagarė, Žagarės sen., LT-84326 Joniškio r. sav. | 56.357622, 23.266252 (WGS) / 454658, 6247377 (LKS) | Gediminas Vitkauskas | +370 686 16677 | Girininkas |
| Skaistgirio | M. Slančiausko g. 65, Reibinių k., Skaistgirio sen., LT-84379 Joniškio r. sav. | 56.275075, 23.353321 (WGS) / 459953, 6238134 (LKS) | Laimonas Marijauskas | +370 686 16681 | Girininkas |
| Beržėnų | M. Slančiausko g. 65, Reibinių k., Skaistgirio sen., LT-84379 Joniškio r. sav. | 56.275075, 23.353321 (WGS) / 459953, 6238134 (LKS) | Vytautas Matulaitis | +370 686 16676 | Girininkas |
Regioninio padalinio darbo laikas: I-IV 7.30-16.30 val. V 7.30-15.15 val., pertrauka 11.30-12.15 val.
El. paštas: [email protected]
Adresas: Vilniaus g. 22, Mickūnų mstl., Mickūnų sen., LT-13116 Vilniaus r. sav.
Telefono nr.: +370 603 39102
Banko sąskaitos numeris: LT06 7044 0600 0819 3483
| Vardas Pavardė | Pareigos | Telefonas | El. paštas |
|---|---|---|---|
| Giedrius Grincevičius | Vadovas | +370 620 73917 | [email protected] |
| Miškininkystės klausimai | +370 686 59136 | [email protected] | |
| Medienos ruošos ir prekybos klausimai | +370 686 11696 | [email protected] |
| Girininkija | Adresas | Koordinatės | Vardas Pavardė | Telefonas | Pareigos |
|---|---|---|---|---|---|
| Asvejos | A. Mickevičiaus g. 101, Pabradė, Pabradės sen., LT-18179 Švenčionių r. sav | 612364, 6094442 (LKS); 54.973239, 25.755121 (WGS) | Arūnas Jocius | +370 610 17902 | Girininkas |
| Meškerinės | A. Mickevičiaus g. 101, Pabradė, Pabradės sen., LT-18179 Švenčionių r. sav. | 612364, 6094442 (LKS); 54.973239, 25.755121 (WGS) | Valdas Ulevičius | +370 693 29161 | Girininkas |
| Nemenčinės | Vilniaus g. 60, Nemenčinė, Nemenčinės sen., LT-15173 Vilniaus r. sav. | 594689, 6078937 (LKS); 54.837646, 25.474049 (WGS) | Tadas Deimantavičius | +370 617 61265 | Girininkas |
| Pabradės | A. Mickevičiaus g. 101, Pabradė, Pabradės sen., LT-18179 Švenčionių r. sav. | 612364, 6094442 (LKS); 54.973239, 25.755121 (WGS) | Sergej Sivoj | +370 686 59123 | Girininkas |
| Žaliašilio | A. Mickevičiaus g. 101, Pabradė, Pabradės sen., LT-18179 Švenčionių r. sav. | 612364, 6094442 (LKS); 54.973239, 25.755121 (WGS) | Stefan Semaško | +370 686 07923 | Girininkas |
| Neries | Vilniaus g. 33, Sudervė, Sudervės sen., LT-14201 Vilniaus r. sav. | 569885, 6071986 (LKS); 54.779277, 25.086342 (WGS) | Laimis Valiukas | +370 612 68125 | Girininkas |
| Arvydų | Vilniaus g. 60, Nemenčinė, Nemenčinės sen., LT-15173 Vilniaus r. sav. | 594689, 6078937 (LKS); 54.837646, 25.474049 (WGS) | Gražina Kuliešienė | +370 686 59140 | Girininkas |
| Vilnios | Vilniaus g. 22, Mickūnai, Mickūnų sen., LT-13116 Vilniaus r. sav. | 598320, 6064022 (LKS); 54.70299, 25.525514 (WGS) | Liudas Dudoravičius | +370 619 80119 | Girininkas |
| Taurijos | Vilniaus g. 22, Mickūnai, Mickūnų sen., LT-13116 Vilniaus r. sav. | 598320, 6064022 (LKS); 54.70299, 25.525514 (WGS) | Jurijus Laptikas | +370 698 27108 | Girininkas |
Regioninio padalinio darbo laikas: I-IV 8.00-17.00 val. V 8.00-15.45 val., pertrauka 12.00-12.45 val.
El. paštas: [email protected]
Adresas: Parko g. 32, LT-37188, Panevėžys
Telefono nr.: +370 698 28555
Banko sąskaitos numeris: LT76 7044 0600 0819 3484
| Vardas Pavardė | Pareigos | Telefonas | El. paštas |
|---|---|---|---|
| Giedrius Bronušas | Vadovas | +370 687 48320 | [email protected] |
| Miškininkystės klausimai | +370 686 91902 | [email protected] | |
| Medienos ruošos ir prekybos klausimai | +370 686 91843 | [email protected] |
| Girininkija | Adresas | Koordinatės | Vardas Pavardė | Telefonas | Pareigos |
|---|---|---|---|---|---|
| Gegužinės | Šilo g. 1, Paįstrio k., Paįstrio sen., LT-38429 Panevėžio r. sav. | 521014, 6190661 (LKS); 55.84988, 24.335565 (WGS) | Egidijus Čepulis | +370 686 16669 | Girininkas |
| Pyvesos | Stumbriškio k., Vabalninko g. 3, Karsakiškio sen., LT-38457 Panevėžio r. sav. | 535969, 6192451 (LKS); 55.865074, 24.574606 (WGS) | Valentinas Sarapas | +370 686 91856 | Girininkas |
| Karsakiškio | Žalioji g.1, Karsakiškio k., Karsakiškio sen., LT-38462 Panevėžio r. sav. | 536178, 6184589 (LKS); 55.794434, 24.576909 (WGS) | Aloyzas Balčys | +370 686 91892 | Girininkas |
| Naujamiesčio | Ragainės k., Rasos g. 27, Naujamiesčio sen., LT-38334, Panevėžio r. sav. | 510255, 6173106 (LKS); 55.692521, 24.163103 (WGS) | Kęstutis Žilinskas | +370 686 91913 | Girininkas |
| Paežerio | Bobkalnio k., Bobkalnio g. 11. Karsakiškio sen., LT-38445, Panevėžio r, sav. | 525158, 6180924 (LKS); 55.762215, 24.40085 (WGS) | Ignas Kavaliauskas | +370 651 10919 | Girininkas |
| Krekenavos | Orelių k., Krekenavos sen., LT-38312 Panevėžio r. sav. | 508711, 6154822 (LKS); 55.528296, 24.137975 (WGS) | Jonas Leika | +370 686 91852 | Girininkas |
| Anciškių | Pauslojo k., Pauslojo g. 16, Truskavos sen., LT-58475 Kėdainių r. sav. | 519506, 6144142 (LKS); 55.432037, 24.308184 (WGS) | Eugenijus Keževičius | +370 686 91842 | Girininkas |
| Pakruojo | Kruojos g. 1b, Linksmučių k., Pakruojo sen., LT-83184 Pakruojo r. sav. | 55.974685, 23.812741 (WGS) / 488309, 6204515 (LKS) | Viktoras Mieliauskas | +370 612 94773 | Girininkas |
| Rozalimo | Parko g. 4, Rozalimas, Rozalimo sen., LT- 83247 Pakruojo r. sav. | 55.896172, 23.889012 (WGS) / 493065, 6195763 (LKS) | Giedrė Jankutė | +370 623 34651 | Girininkas |
Regioninio padalinio darbo laikas: I-IV 8.00-17.00 val. V 8.00-15.45 val., pertrauka 12.00-12.45 val.
El. paštas: [email protected]
Adresas: Miškininkų g. 2, Ignacavos k., Prienų sen., LT-59149 Prienų r. sav.
Telefono nr.: +370 693 10129
Banko sąskaitos numeris: LT38 7300 0101 5381 2757
| Vardas Pavardė | Pareigos | Telefonas | El. paštas |
|---|---|---|---|
| Tomas Barkauskas | Vadovas | +370 694 48946 | [email protected] |
| Miškininkystės klausimai | +370 624 37301 | [email protected] | |
| Medienos ruošos ir prekybos klausimai | +370 600 49195 | [email protected] |
| Girininkija | Adresas | Koordinatės | Vardas Pavardė | Telefonas | Pareigos |
|---|---|---|---|---|---|
| Meškapievio | Miškininkų g. 2, Ignacavos k., Prienų sen., LT-59149 Prienų r. sav. | 496217, 6056769 (LKS); 54.647402, 23.941383 (WGS) | Robertas Tarasevičius | +370 686 69018 | Girininkas |
| Dambravos | Juodupės g. 21, Dambravos k., Išlaužo sen., LT-59309 Prienų r. sav. | 492353, 6063227 (LKS); 54.705384, 23.881341 (WGS) | Giedrius Kasperaitis | +370 686 69022 | Girininkas |
| Punios | Nemuno g. 82, Panemuninkų k., Alytaus r. sav. | 502463, 6041089 (LKS); 54.506524, 24.038023 (WGS) | Darius Truncė | +370 698 15729 | Girininkas |
| Birštono | Lelijų g. 1, LT-59207 Birštonas | 501613, 6052052 (LKS); 54.605031, 24.024965 (WGS) | Artūras Klimas | +370 686 69125 | Girininkas |
| Sudvajų | Sudvajų g. 31, Sudvajų k., Nemunaičio sen., LT-64201 Alytaus r. sav. | 502853, 6025817 (LKS); 54.369298, 24.043906 (WGS) | Laimius Simanavičius | +370 614 85791 | Girininkas |
| Dušnionių | Gilių g. 3, Mančiūnų k., Nemunaičio sen., LT-64203 Alytaus r. sav. | 509625, 6019837 (LKS); 54.31548, 24.14792 (WGS) | Erika Plaušinytė | +370 672 37940 | Girininkas |
Regioninio padalinio darbo laikas: I-IV 7.00-16.00 val. V 7.00-14.45 val., pertrauka 12.00-12.45 val.
El. paštas: [email protected]
Adresas: Šiaulių g. 31, LT-82142 Radviliškis
Telefono nr.: +370 603 76610
Banko sąskaitos numeris: LT54 7300 0101 5381 2760
| Vardas Pavardė | Pareigos | Telefonas | El. paštas |
|---|---|---|---|
| Gintaras Nemunis | Vadovas | +370 612 78343 | [email protected] |
| Miškininkystės klausimai | +370 60845141 | [email protected] | |
| Medienos ruošos ir prekybos klausimai | +370 68749282 | [email protected] |
| Girininkija | Adresas | Koordinatės | Vardas Pavardė | Telefonas | Pareigos |
|---|---|---|---|---|---|
| Radviliškio | Šiaulių g. 8, LT-82143 Radviliškis | 478174, 6191439 (LKS) | Evaldas Kuodis | +370 687 36323 | Girininkas |
| Legečių | Legečių k. 7, Grinkiškio sen., LT-82403 Radviliškio r. sav. | 472771, 6169407 (LKS) | Darius Karinauskas | +370 687 36303 | Girininkas |
| Baisogalos | Komariškių k. 3, Baisogalos sen., LT-82329 Radviliškio r. sav. | 484160, 6163694 (LKS) | Arūnas Simaitis | +370 686 86915 | Girininkas |
| Pašušvio | Kačiuškių k. 1, Grinkiškio sen., LT-82400 Radviliškio r. sav. | 474725, 6161819 (LKS) | Saulius Svetikas | +370 687 36344 | Girininkas |
| Gudžiūnų | Skomaičiukų k., Skėmių sen., LT-82353 Radviliškio r. sav. | 486486, 6155732 (LKS) | Darius Povilauskas | +370 687 36353 | Girininkas |
| Ąžuoloto | Žemaičių k., Dotnuvos sen., LT-58355 Kėdainių r. sav. | 489115, 6138615 (LKS) | Justina Drąsutienė | +370 686 16902 | Girininkas |
| Josvainių | Juodkaimio k., Josvainių sen., LT-58196 Kėdainių r. sav. | 489113, 6122752 (LKS) | Eglė Jankauskienė | +370 620 12449 | Girininkas |
| Lančiūnavos | Milžemio g. 9, Lančiūnavos k., Vilainių sen., LT-58433 Kėdainių r. sav. | 510126, 6134273 (LKS) | Vytautas Ivanauskis | +370 673 13542 | Girininkas |
| Kėdainių | Nevėžio g. 34, Labūnavos k., Pelėdnagių sen., LT-58175 Kėdainių r. sav. | 492986, 6116939 (LKS) | Edvinas Zujus | +370 670 88197 | Girininkas |
Regioninio padalinio darbo laikas: I-IV 8.00-17.00 val. V 8.00-15.45 val., pertrauka 12.00-12.45 val.
El. paštas: [email protected]
Adresas: Akacijų g. 1, Norgėlų k., Raseinių sen., LT-60190 Raseinių r. sav.
Telefono nr.: +370 687 89596
Banko sąskaitos numeris: LT91 7300 0101 5381 2773
| Vardas Pavardė | Pareigos | Telefonas | El. paštas |
|---|---|---|---|
| Gintaras Červokas | Vadovas | +370 655 53104 | [email protected] |
| Miškininkystės klausimai | +370 686 12099 | [email protected] | |
| Medienos ruošos ir prekybos klausimai | +370 698 03263 | [email protected] |
| Girininkija | Adresas | Koordinatės | Vardas Pavardė | Telefonas | Pareigos |
|---|---|---|---|---|---|
| Užvenčio | Žemaitės g. 1, Dvarčiaus k., Užvenčio sen., LT-86355 Kelmės r. sav. | 416879,6184444 (LKS); 55.787347,22.674734 (WGS) | Artūras Jokubauskis | +370 687 92773 | Girininkas |
| Kražių | Adampolės k. 3, Kražių sen., LT-86725 Kelmės r. sav. | 418091, 6164965 (LKS); 55.612602, 22.699879 (WGS) | Zenonas Laurinavičius | +370 618 22153 | Girininkas |
| Dubysos | Vytauto Didžiojo g. 145, LT-86109 Kelmė | 433880, 6167771 (LKS); 55.640212, 22.949767 (WGS) | Egidijus Želvys | +370 687 92697 | Girininkas |
| Tytuvėnų | Miškininkų g. 2, Tytuvėnai, Tytuvėnų sen., LT-86469 Kelmės r. sav. | 449057, 6163921 (LKS); 55.607454, 23.191519 (WGS) | Jonas Klimas | +370 655 44712 | Girininkas |
| Viduklės | Kęstučio g. 2A, Viduklės mstl., Viduklės sen., LT-60347 Raseinių r. sav. | 430822, 6140755 (LKS); 55.397119, 22.907944 (WGS) | Laima Tolevičienė | +370 670 79556 | Girininkas |
| Betygalos | Kupsčių k. 5, Pagojukų sen., LT-60472, Raseinių r. sav. | 460632, 6144550 (LKS); 55.434509, 23.377951 (WGS) | Tadas Godvaišas | +370 656 86837 | Girininkas |
| Šimkaičių | Girininkijos g. 11, Šimkaičių mstl., Šimkaičių sen., LT-74336 Jurbarko r. sav. | 434506, 6121530 (LKS); 55.224934, 22.970564 (WGS) | Arūnas Girdzijauskas | +370 620 78091 | Girininkas |
Regioninio padalinio darbo laikas: I-IV 8.00-17.00 val. V 8.00-15.45 val., pertrauka 12.00-12.45 val.
El. paštas: [email protected]
Adresas: Sakališkio g. 2, LT-42110 Rokiškis
Telefono nr.: +370 687 61545
Banko sąskaitos numeris: LT45 7300 0101 5381 2825
| Vardas Pavardė | Pareigos | Telefonas | El. paštas |
|---|---|---|---|
| Kęstutis Skvarnavičius | Vadovas | +370 686 20420 | [email protected] |
| Miškininkystės klausimai | +370 620 46188 | [email protected] | |
| Medienos ruošos ir prekybos klausimai | +370 611 39951 | [email protected] |
| Girininkija | Adresas | Koordinatės | Vardas Pavardė | Telefonas | Pareigos |
|---|---|---|---|---|---|
| Pandėlio | Sakališkio g. 2, LT-42110 Rokiškis | 597372, 6204756 (LKS); 55.967091, 25.559685 (WGS) | Aidas Rinkevičius | +370 686 20934 | Girininkas |
| Juodupės | Medelyno g. 2-1, Miegonių k., Rokiškio kaimiškoji sen., Rokiškio r. sav. | 601850, 6208816 (LKS); 56.002617, 25.632920 (WGS) | Tadas Mickys | +370 610 04781 | Girininkas |
| Kupiškio | Pramonės g. 6, Aleksandrijos k., Kupiškio sen., LT-40335 Kupiškio r. sav. | 563344, 6188532 (LKS); 55.827056, 25.010956 (WGS) | Romas Balčiūnas | +370 686 13562 | Girininkas |
| Skapiškio | Pramonės g. 6, Aleksandrijos k., Kupiškio sen., LT-40335 Kupiškio r. sav. | 563344, 6188532 (LKS); 55.827056, 25.010956 (WGS) | Gintaras Jakubka | +370 686 13496 | Girininkas |
| Šimonių | Inkliūzų k. 4, Šimonių sen., LT-40349 Kupiškio r. sav. | 573878, 6176650 (LKS); 55.718842, 25.175822 (WGS) | Kristina Baseckienė | +370 698 43989 | Girininkas |
| Kamajų | Svėdasų g. 1, Kariūnų k., Kamajų sen., LT-42287 Rokiškio r. sav. | 593895, 6186654 (LKS); 55.80522, 25.497741 (WGS) | Gintaras Čypas | +370 686 20419 | Girininkas |
| Obelių | Dariaus ir Girėno g. 20, Obeliai, LT-42209 Rokiškio r. sav. | 613026, 6202845 (LKS); 55.946505, 25.809495 (WGS) | Vidmantas Šarkambiškis | +370 618 88502 | Girininkas |
Regioninio padalinio darbo laikas: I-IV 8.00-17.00 val. V 8.00-15.45 val., pertrauka 12.00-12.45 val.
El. paštas: [email protected]
Adresas: Miško g. 1, Giedručių k., Šakių sen., LT-71106 Šakių r. sav.
Telefono nr.: +370 679 38338
Banko sąskaitos numeris: LT38 7300 0101 5381 2854
| Vardas Pavardė | Pareigos | Telefonas | El. paštas |
|---|---|---|---|
| Povilas Steponavičius | Vadovas | +370 683 63760 | [email protected] |
| Miškininkystės klausimai | +370 648 14875 | [email protected] | |
| Medienos ruošos ir prekybos klausimai | +370 686 60997 | [email protected] |
| Girininkija | Adresas | Koordinatės | Vardas Pavardė | Telefonas | Pareigos |
|---|---|---|---|---|---|
| Baltkojų | Juniškių k. 1A, Šakių sen., LT-71373 Šakių r. sav. | 54.96951566121944, 22.88836668711389 (WGS) 428824, 6093183 (LKS) | Robertas Valaitis | +370 616 71936 | Girininkas |
| Šakių | Ūkininkų g. 22, Pajotijo k., Gelgaudiškio sen., LT-71435 Šakių r. sav. | 55.03380158024088, 22.9942721904754 (WGS) 435707, 6100235 (LKS) | Kastytis Kaminskas | +370 674 27972 | Girininkas |
| Sutkų | Gerdžių k. 11, Lukšių sen., LT-71197 Šakių r. sav. | 54.95780721531062, 23.33810009156563 (WGS) 457607, 6091515 (LKS) | Antanas Ižganaitis | +370 687 29351 | Girininkas |
| Gerdžių | Gerdžių k. 11, Lukšių sen., LT-71197 Šakių r. sav. | 54.95780721531062, 23.33810009156563 (WGS) 457607, 6091515 (LKS) | Vilius Mačiulaitis | +370 616 71351 | Girininkas |
| Lekėčių | Šakių g. 32, Lekėčių k., Lekėčių sen., LT-71229 Šakių r. sav. | 54.978820326074164, 23.45222341458052 (WGS) 464934, 6093791(LKS) | Gintautas Juškaitis | +370 616 71356 | Girininkas |
Regioninio padalinio darbo laikas: I-IV 8.00-17.00 val. V 8.00-15.45 val., pertrauka 12.00-12.45 val.
El. paštas: [email protected]
Adresas: Nepriklausomybės g. 33, LT-17121, Šalčininkai
Telefono nr.: +370 620 31 870
Banko sąskaitos numeris: LT91 7300 0101 5381 2870
| Vardas Pavardė | Pareigos | Telefonas | El. paštas |
|---|---|---|---|
| Alvidas Kurklietis | Biržų regioninio padalinio vadovas, vykdantis Šalčininkų regioninio padalinio vadovo funkcijas | +370 686 56729 | [email protected] |
| Miškininkystės klausimai | +370 686 62174 | [email protected] | |
| Medienos ruošos ir prekybos klausimai | +370 631 10057 | [email protected] |
| Girininkija | Adresas | Koordinatės | Vardas Pavardė | Telefonas | Pareigos |
|---|---|---|---|---|---|
| Parudaminos | Karužiškių g. 2, Karužiškių k., Marijampolio sen., LT-13226 Vilniaus r. sav. | 582267, 6039219(LKS); 54.483063, 25.269563(WGS) | Giedrius Skirutis | +370 687 29730 | Girininkas |
| Kenos | Užtilčių k. 3, Kalvelių sen., LT-13147 Vilniaus r. sav. | 611877, 6057712(LKS); 54.643489, 25.733336 (WGS) | Franc Jakubovskij | +370 616 38561 | Girininkas |
| Rūdninkų | Užupio g. 27, Rūdninkų k., Baltosios Vokės sen., LT-17237 Šalčininkų r. sav. | 574498, 6032964(LKS); 54.428067, 25.148121(WGS) | Robertas Bojarinas | +370 687 10346 | Girininkas |
| Girios | Užupio g. 27, Rūdninkų k., Baltosios Vokės sen., LT-17237 Šalčininkų r. sav. | 574498, 6032964(LKS); 54.428067, 25.148121(WGS) | Girininkas | ||
| Jašiūnų | Lenkiškių k. 5-1, Jašiūnų sen., LT-17246, Šalčininkų r. sav. | 585006, 6032999(LKS); 54.426729, 25.310033(WGS) | Giedrius Skirutis | +370 687 29730 | Girininkas |
| Šalčininkėlių | Nepriklausomybės g. 33, LT-17121, Šalčininkai | 589171, 6019686 (LKS); 54.306432, 25.370215(WGS) | Andžej Vesko | +370 612 31210 | Girininkas |
| Poškonių | Dvaro g. 12, Padvario k. Poškonių sen., LT-17133 Šalčininkų r. sav. | 604330, 6015666 (LKS); 54.267448, 25.601655(WGS) | Jaroslavas Aleksiukas | +370 615 58731 | Girininkas |
Regioninio padalinio darbo laikas: I-IV 7.00-16.00 val. V 7.00-14.45 val., pertrauka 11.00-11.45 val.
El. paštas: [email protected]
Adresas: Nemuno g. 15, LT-99149 Šilutė
Telefono nr.: +370 676 06482
Banko sąskaitos numeris: LT34 7300 0101 5411 2171
| Vardas Pavardė | Pareigos | Telefonas | El. paštas |
|---|---|---|---|
| Romas Gečas | Vadovas | +370 616 87512 | [email protected] |
| Miškininkystės klausimai | +370 682 36626 | [email protected] | |
| Medienos ruošos ir prekybos klausimai | +370 654 14566 | [email protected] |
| Girininkija | Adresas | Koordinatės | Vardas Pavardė | Telefonas | Pareigos |
|---|---|---|---|---|---|
| Kintų | Uosto g. 10, Kintai, Kintų sen., LT-99358 Šilutės r. sav. | 6146632.4602, 326422.3874 (LKS); 55.424062, 21.257692 (WGS) | Tomas Lukošius | +370 687 30 763 | Girininkas |
| Norkaičių | Norkaičių k. 2, Saugų sen., LT-99404 Šilutės r. sav. | 6148823.3057, 343438.8383 (LKS); 55.449454, 21.525004 (WGS) | Virginijus Jančauskas | +370 687 30 718 | Girininkas |
| Stemplių | K.Šaulio g. 6, Stemplių k., Švėkšnos sen., LT-99387 Šilutės r. sav. | 6154728.9855, 360517.9797 (LKS); 55.507631, 21.791798 (WGS) | Arūnas Juozas Uselis | +370 687 71 359 | Girininkas |
| Šilutės | Nemuno g. 15, LT-99149 Šilutė | 6137647.8802, 340744.4534 (LKS); 55.348282, 21.488826 (WGS) | Romualdas Ubartas | +370 610 48 512 | Girininkas |
| Vainuto | A. Baranausko g. 69, Vainuto mstl., Vainuto sen., LT-99431 Šilutės r. sav. | 6140736.1145, 365579.6017 (LKS); 55.383424, 21.878621 (WGS) | Vitalijus Rupšys | +370 614 76 906 | Girininkas |
| Rambyno | Rambyno g. 13, Lumpėnų k., Lumpėnų sen., LT-99267 Pagėgių sav. | 6109741.7983, 374413.3776 (LKS); 55.107467, 22.031739 (WGS) | Ričardas Mažutis | +370 652 99 753 | Girininkas |
Regioninio padalinio darbo laikas: I-IV 7.00-16.00 val. V 7.00-14.45 val., pertrauka 11.00-11.45 val.
El. paštas: [email protected]
Adresas: Žeimenos g. 49, LT-18208 Švenčionėliai
Telefono nr.: +370 618 51910
Banko sąskaitos numeris: LT31 7300 0101 5381 2883
| Vardas Pavardė | Pareigos | Telefonas | El. paštas |
|---|---|---|---|
| Giedrius Grincevičius | Nemenčinės regioninio padalinio vadovas, vykdantis Švenčionėlių regioninio padalinio vadovo funkcijas | +370 620 73917 | [email protected] |
| Miškininkystės klausimai | +370 686 18844 | [email protected] | |
| Medienos ruošos ir prekybos klausimai | +370 686 11696 | [email protected] |
| Girininkija | Adresas | Koordinatės | Vardas Pavardė | Telefonas | Pareigos |
|---|---|---|---|---|---|
| Labanoro | Bažnyčios g. 3, Labanoro mstl., Labanoro sen., LT-18235 Švenčionių r. sav. | 613787, 6127230 (LKS); 55.267355, 25.790461 (WGS) | Simas Songaila | +370 616 19 227 | Girininkas |
| Antaliedės | Liedžio g. 11, Antaliedė, Kaltanėnų sen., LT-18238 Švenčionių r. sav. | 621090, 6123692 (LKS); 55.233848, 25.903791 (WGS) | Domas Maselis | +370 696 37 784 | Girininkas |
| Lakajos | Žukaučiznos k. 4, Labanoro sen., LT-18200 Švenčionių r. sav. | 612366, 6114487 (LKS); 55.153253, 25.763057 (WGS) | Kęstutis Trojanas | +370 686 12 097 | Girininkas |
| Januliškio | Januliškio k. 10, Labanoro sen., LT-18200, Švenčionių r. sav. | 617366, 6116153 (LKS); 55.16705, 25.842146 (WGS) | Domas Maselis | +370 696 37 784 | Girininkas |
| Žeimenos | Žeimenos g. 68, Platumų k., Švenčionėlių sen., LT-18208 Švenčionių r. sav. | 626383, 6116897 (LKS); 55.171511, 25.98392 (WGS) | Kęstutis Kazlas | +370 615 54 560 | Girininkas |
| Švenčionių | Adutiškio kelio k. 3, Švenčionys | 640007, 6113834 (LKS); 55.140348, 26.196105 (WGS) | Leonas Zabiela | +370 686 18 849 | Girininkas |
| Sarios | Miško g. 2A, Šutų k., Sarių sen., LT-181149 Švenčionių r. sav. | 630661, 6101561 (LKS); 55.032699, 26.04398 (WGS) | Artūras Martinkėnas | +370 686 11 217 | Girininkas |
Regioninio padalinio darbo laikas: I-IV 8.00-17.00 val. V 8.00-15.45 val., pertrauka 12.00-12.45 val.
El. paštas: [email protected]
Adresas: Vytauto g. 125, LT- 72211 Tauragė
Telefono nr.: +370 604 01248
Banko sąskaitos numeris: LT91 7044 0600 0819 3505
| Vardas Pavardė | Pareigos | Telefonas | El. paštas |
|---|---|---|---|
| Bronislovas Ambrozas | Vadovas | +370 698 18715 | [email protected] |
| Miškininkystės klausimai | +370 682 03749 | [email protected] | |
| Medienos ruošos ir prekybos klausimai | +370 615 98440 | [email protected] |
| Girininkija | Adresas | Koordinatės | Vardas Pavardė | Telefonas | Pareigos |
|---|---|---|---|---|---|
| Pagramančio | Slėnio g. 1, Alijoškės k., Mažonų sen., LT-73303 Tauragės r. sav. | 387802, 6141046 (LKS); 55.391788, 22.229005 (WGS) | Žydrūnas Samoška | +370 687 07603 | Girininkas |
| Ringių | Slėnio g. 1, Alijoškės k., Mažonų sen., LT-73303 Tauragės r. sav. | 387802, 6141046 (LKS); 55.391788, 22.229005 (WGS) | Kęstutis Kinderis | +370 614 62890 | Girininkas |
| Batakių | Santakų g. 14, Eidintų k., Batakių sen., LT-73463 Tauragės r. sav. | 406125, 6133754 (LKS); 55.330142, 22.520539 (WGS) | Gintaras Stankevičius | +370 6985 6437 | Girininkas |
| Balskų | Užtvankos g. 7, Balskų k., Mažonų sen., LT-73315 Tauragės r. sav. | 381992, 6138041 (LKS); 55.363444, 22.138617 (WGS) | Ričardas Poška | +370 686 43591 | Girininkas |
| Tauragės | Vytauto g. 134, Lt-72211 Tauragė | 390621, 6126178 (LKS); 55.258908, 22.279264 (WGS) | Justas Vorochas | +370 670 08952 | Girininkas |
| Sakalinės | Dunokų k. 2, Tauragės sen., LT-72368 Tauragės r. sav. | 391050, 6119127 (LKS); 55.195684, 22.288728 (WGS) | Laimonas Šimkus | +370 673 58709 | Girininkas |
Regioninio padalinio darbo laikas: I-IV 7.30-16.30 val. V 7.30-15.15 val., pertrauka 12.00-12.45 val.
El. paštas: [email protected]
Adresas: Miškininkų g, 4, LT- 87151 Telšiai
Telefono nr.: +370 603 60165
Banko sąskaitos numeris: LT89 7300 0101 5381 2906
| Vardas Pavardė | Pareigos | Telefonas | El. paštas |
|---|---|---|---|
| Romualdas Zebčiukas | Vadovas | +370 687 92417 | [email protected] |
| Miškininkystės klausimai | +370 686 83737 | [email protected] | |
| Medienos ruošos ir prekybos klausimai | +370 610 36944 | [email protected] |
| Girininkija | Adresas | Koordinatės | Vardas Pavardė | Telefonas | Pareigos |
|---|---|---|---|---|---|
| Platelių | Ežero g. 50, Platelių mstl., Platelių sen., LT-90421 Plungės r. sav. | 56.04799172437148, 21.823081738071732 | Arūnas Sakalauskas | +370 686 03432 | Girininkas |
| Telšių | Miškininkų g. 4, LT-87151 Telšiai | 388615, 6205766 (LKS); 55.973113, 22.215555 (WGS) | Egidijus Kęsminas | +370 698 37583 | Girininkas |
| Ubiškės | Laukstėnų g. 1, Laukstėnų k., Degaičių sen., LT-88126 Telšių r. sav. | 403295, 6212246 (LKS); 56.034486, 22.448292 (WGS) | Petras Rudnickis | +370 698 38059 | Girininkas |
| Kulių | Aušros g. 21, Kulių mstl., Kulių sen., LT-90372 Plungės r. sav. | 353328, 6188271 (LKS); 55.80661, 21.660176 (WGS) | Gintaras Vagnorius | +370 698 05074 | Girininkas |
| Plungės | Rietavo g. 114, LT-90161 Plungė | 365909, 6198356 (LKS); 55.900793, 21.855731 (WGS) | Simonas Rėkašius | +370 692 36706 | Girininkas |
| Varnių | Minijos g. 1, Žarėnų mstl., Žarėnų sen., LT-88388 Telšių r. sav. | 387732, 6190556 (LKS); 55.836339, 22.207722 (WGS) | Svajūnas Rimgaila | +370 698 06645 | Girininkas |
| Rietavo | Taikos g. 4A, LT-90315 Rietavas | 369334, 6178319 (LKS); 55.721857, 21.920073 (WGS) | Nedas Račkus | +370 686 47305 | Girininkas |
| Tverų | Patverio g. 8, Patverio k., Tverų sen., LT-90281 Rietavo sen. | 382996, 6179716 (LKS); 55.737889, 22.136805(WGS) | Nerijus Kombaris | +370 618 11056 | Girininkas |
| Girėnų | Taikos g. 4A, LT-90315 Rietavo | 369334, 6178319 (LKS); 55.721857, 21.920073 (WGS) | Giedrius Bružinskis | +370 614 64336 | Girininkas |
| Tenenių | Radviečio k. 5, Kvėdarnos sen., LT-75325 Šilalės r. sav. | 369475, 6154799 (LKS); 55.510735, 21.933465 (WGS) | Rimantas Pocius | +370 612 84100 | Girininkas |
Regioninio padalinio darbo laikas: I-IV 7.30-16.30 val. V 7.30-15.15 val., pertrauka 11.30-12.15 val.
El. paštas: [email protected]
Adresas: Miškininkų g. 8, Rubežiaus k. Senųjų Trakų sen., LT-21143 Trakų r. sav.
Telefono nr.: +370 604 41788
Banko sąskaitos numeris: LT82 7300 0101 5381 2935
| Vardas Pavardė | Pareigos | Telefonas | El. paštas |
|---|---|---|---|
| Vaidotas Pauželis | Vadovas | +370 698 40282 | [email protected] |
| Miškininkystės klausimai | +370 686 13303 | [email protected] | |
| Medienos ruošos ir prekybos klausimai | +370 686 13092 | [email protected] |
| Girininkija | Adresas | Koordinatės | Vardas Pavardė | Telefonas | Pareigos |
|---|---|---|---|---|---|
| Pravieniškių | Pravieniškių g. 33, Pravieniškių k., Pra-vieniškių sen. LT-56371 Kaišiadorių r. sav. | 513556, 6086747 (LKS); 54.916586, 24.211443 (WGS) | Saulius Mitkus | +370 612 16980 | Girininkas |
| Palomenės | Miškininkų g. 1, LT-56161 Kaišiadorys. | 527995, 6080737 (LKS); 54.861983, 24.43605 (WGS) | Rolandas Miliukas | +370 687 94405 | Girininkas |
| Kruonio | Kalvių g. 2, Kruonio mstl., Kruonio sen. LT-56037 Kaišiadorių r. sav | 515499, 6068867 (LKS); 54.755878, 24.240789 (WGS) | Gintaras Gružauskas | +370 614 29960 | Girininkas |
| Žiežmarių | Triliškių g. 15, Triliškių k., Žiežmarių sen. LT-56236 Kaišiadorių r. sav. | 529490, 6075669 (LKS); 54.816364, 24.458828 (WGS) | Valdas Sakaliūnas | +370 686 13714 | Girininkas |
| Vievio | Gandrų g. 9A, Zabakos k., Vievio sen. LT-21386 Elektrėnų sav. | 554633, 6069231 (LKS); 54.756419, 24.848764 (WGS) | Aidas Stepankevičius | +370 686 16011 | Girininkas |
| Semeliškių | Trakų g. 47, Semeliškių mstl., Semeliškių sen., LT-21302 Elektrėnų sav. | 542684, 6058897 (LKS); 54.664726, 24.661631 (WGS) | Antanas Barišauskas | +370 686 13237 | Girininkas |
| Trakų | Gedimino g. 47, Babriškių k., Trakų sen. LT-21119 Trakų r. sav. | 559603, 6053038 (LKS); 54.61038, 24.922661 (WGS) | Vytautas Staišiūnas | +370 608 04567 | Girininkas |
| Aukštadvario | Vilniaus g. 61, Aukštadvario mstl. Aukštadvario sen. , LT-21254 Trakų r. sav | 534997, 6049260 (LKS); 54.57874, 24.541338 (WGS) | Vytas Okunevičius | +370 686 13265 | Girininkas |
| Rūdiškių | Pietų g. 47, Rūdiškės, LT-21176 Trakų r. sav | 552988, 6041927 (LKS); 54.511292, 24.818274 (WGS) | Eugenijus Šumskis | +370 686 10133 | Girininkas |
| Žėronių | Gūdiškių g. 45, Rūdiškės, LT-21177 Trakų r. sav. | 554092, 6041073 (LKS); 54.503496, 24.835167 (WGS) | Giedrius Šimkus | +370 616 26212 | Girininkas |
| Ropėjų | Ropėjų miško kelio g. 2, Senojo Tarpupio k., Senųjų Trakų sen. LT-21148 Trakų r. sav. | 565488, 6045601 (LKS); 54.542837, 25.012097 (WGS) | Kęstutis Mikulskas | +370 686 13280 | Girininkas |
Regioninio padalinio darbo laikas: I-IV 7.30-16.30 val. V 7.30-15.15 val., pertrauka 11.30-12.15 val.
El. paštas: [email protected]
Adresas: Vilniaus g. 140, LT-20168, Ukmergė
Telefono nr.: +370 620 36012
Banko sąskaitos numeris: LT48 7300 0101 5411 2113
| Vardas Pavardė | Pareigos | Telefonas | El. paštas |
|---|---|---|---|
| Virginijus Šalčiūnas | Vadovas | +370 686 81083 | [email protected] |
| Miškininkystės klausimai | +370 686 81086 | [email protected] | |
| Medienos ruošos ir prekybos klausimai | +370 686 81074 | [email protected] |
| Girininkija | Adresas | Koordinatės | Vardas Pavardė | Telefonas | Pareigos |
|---|---|---|---|---|---|
| Siesikų | Laisvės g. 78 Siesikų mstl., Siesikų sen., LT-20316 Ukmergės r. sav. | 531693, 6128347 (LKS); 55.2895019, 24.4989487 (WGS) | Nerijus Juzakėnas | +370 612 61952 | Girininkas |
| Taujėnų | A.Smetonos kelias 8, Mažeikių k., Taujėnų sen., LT-20349 Ukmergės r. sav. | 542768, 6141318 (LKS); 55.4051900, 24.6752725 (WGS) | Vytautas Buzys | +370 686 17666 | Girininkas |
| Pašilės | Vilniaus g. 140, LT-20168 Ukmergė. | 549948, 6121699 (LKS); 55.2282681, 24.7851374 (WGS) | Gestautas Lazauskas | +370 686 12951 | Girininkas |
| Šešuolių | Ukmergės g. 2B Šešuolių k., Šešuolių sen., LT-20227 Ukmergės r. sav. | 561088, 6117070 (LKS); 55.1854334, 24.9592229 (WGS) | Kęstutis Jarmalavičius | +370 612 13217 | Girininkas |
| Žaliosios | Paupio g. 6, Plikiškių k., Jauniūnų sen., LT-19162 Širvintų r. sav. | 562738, 6087773 (LKS); 54.9220454, 24.9786869 (WGS) | Giedrius Povilaitis | +370 615 24849 | Girininkas |
| Širvintų | Kaimynų g. 3B Zibalų k., Zibalų sen., LT-19106 Širvintų r. sav. | 562142, 6104453 (LKS); 55.0719620, 24.9730103 (WGS) | Gintautas Lučiūnas | +370 686 81085 | Girininkas |
| Giedraičių | A. Smetonos g. 4A, Želvos mstl., Želvos sen., LT-20208 Ukmergės r. sav. | 569709, 6121055 (LKS); 55.2200898, 25.0955491 (WGS) | Gintautas Povylius | +370 686 44003 | Girininkas |
Regioninio padalinio darbo laikas: I-IV 8.00-17.00 val. V 8.00-15.45 val., pertrauka 12.00-12.45 val.
El. paštas: [email protected]
Adresas: Miškininkų g. 5, LT-65156 Varėna
Telefono nr.: +370 607 54267
Banko sąskaitos numeris: LT38 7300 0101 5381 2951
| Vardas Pavardė | Pareigos | Telefonas | El. paštas |
|---|---|---|---|
| Tomas Bazevičius | Vadovas | +370 620 80045 | [email protected] |
| Miškininkystės klausimai | +370 610 14730 | [email protected] | |
| Medienos ruošos ir prekybos klausimai | +370 614 67783 | [email protected] |
| Girininkija | Adresas | Koordinatės | Vardas Pavardė | Telefonas | Pareigos |
|---|---|---|---|---|---|
| Glūko | Miškininkų g. 5, LT-65156 Varėna. | 536619, 6009299 (LKS); 54.219568, 24.561494 (WGS) | Šarūnas Antanevičius | +370 686 39073 | Girininkas |
| Valkininkų | Miškininkų g. 11, LT-65438 Valkininkai. | 554099, 6025146 (LKS); 54.3604, 24.832359 (WGS) | Vytas Lesniauskas | +370 687 10491 | Girininkas |
| Pirčiupių | Miškininkų g. 11, LT-65438 Valkininkai. | 554099, 6025146 (LKS); 54.3604, 24.832359 (WGS) | Rolandas Gavrilovas | +370 686 33113 | Girininkas |
| Matuizų | Miškininkų g. 5, LT-65156 Varėna. | 536619, 6009299 (LKS); 54.219568, 24.561494 (WGS) | Evaldas Bižys | +370 625 91304 | Girininkas |
| Žygmantiškių | Žygmantiškių k. 4, Pabarės sen. LT-17212 Šalčininkų r. sav. | 562347, 6022621 (LKS); 54.336771, 24.958722 (WGS) | Genadijus-Jonas Ilcevičius | +370 687 12447 | Girininkas |
| Marcinkonių | Miškininkų g. 18 d, Marcinkonių k., Mar-cinkonių sen., LT-65303 Varėnos r. sav. | 526634, 5991008 (LKS); 54.055823, 24.406787 (WGS) | Arūnas Barysas | +370 610 14735 | Girininkas |
| Perlojos | Miškininkų g. 5, LT-65156 Varėna. | 536619, 6009299 (LKS); 54.219568, 24.561494 (WGS) | Vidas Makselė | +370 693 53230 | Girininkas |
| Kaniavos | Paąžuolės k. 10, Kaniavos sen., LT-65245 Varėnos r. sav. | 549814, 5992315 (LKS); 54.065849, 24.760993 (WGS) | Norbert Mazur | +370 615 19845 | Girininkas |
Rezultatų pagal paieškos kriterijus nerasta
Medelynų padalinio administracija
Darbuotojų kontaktų paieška
Adresas: Šeimyniškėlių g.35, Pavarių II k., Anykščių sen., Anykščių r. sav.
Medelyno vadovas: Ričardas Juozapavičius
El. paštas: [email protected]
Telefono nr.: +370 632 51885
Koordinatės: 6159993,26; 570024,71 (LKS) 55.569803, 25.110269 (WGS)
Adresas: Miškininkų g. 7, Vaišvydavos k., Kauno r. sav.
Medelyno vadovas: Vytautas Grunskis
El. paštas: [email protected]
Telefono nr.: +370 686 20314
Koordinatės: 502660, 6078374 (LKS) 54.841529, 24.041419 (WGS)
Adresas: Miškininkų g. 7, Vaišvydavos k., Kauno r. sav.
Medelyno vadovas: Vytautas Grunskis
El. paštas: [email protected]
Telefono nr.: +370 632 51885
Koordinatės: 502660, 6078374 (LKS) 54.841529, 24.041419 (WGS)
Adresas: Miškininkų g. 12, Vaišvydavos k., Kauno r. sav.
Medelyno vadovas: Vytautas Grunskis
El. paštas: [email protected]
Telefono nr.: +370 632 51885
Koordinatės: 502660, 6078374 (LKS) 54.841529, 24.041419 (WGS)
Adresas: Girininkijos g. 2, Juzumų k., Darbėnų sen., Kretingos r. sav.
Medelyno vadovas: Laikinai vykdantis medelyno vadovo pareigas Modestas Malinauskas
El. paštas: [email protected]
Telefono nr.: +370 632 51885
Koordinatės: 332699, 6198629 (LKS) 55.892856, 21.325083 (WGS)
Adresas: Vainagių k. 2, Šaukėnų sen., Kelmės r. sav.
Medelyno vadovas: Saulius Grybas
El. paštas: [email protected]
Telefono nr.: +370 632 51885
Koordinatės: 436951, 6186000 (LKS) 55.804431, 22.994363 (WGS)
Adresas: Parčevskių g. 1D,Vilkaraisčio k.., Nemenčinės sen., Vilniaus r. sav.
Medelyno vadovas: Mindaugas Mankevičius
El. paštas: [email protected]
Telefono nr.: +370 632 51885
Koordinatės: 594687, 6078937 (LKS) 54.837648, 25.474032 (WGS)
Adresas: Kaimiškio g. 9, Kaimiškio k., Trakiškio pšt., Panevėžio r. sav.
Medelyno vadovas: Medelynų padalinio vyriausiasis specialistas, vykdantis medelyno vadovo funkcijas Jonas Ivanauskas
El. paštas: [email protected]
Telefono nr.: +370 632 51885
Koordinatės: 528627, 6178735 (LKS) 55.742352, 24.455885 (WGS)
Adresas: Šiaulių g. 8, 82143 Radviliškis
Medelyno vadovas: Dainius Dapkus
El. paštas: [email protected]
Telefono nr.: +370 632 51885
Koordinatės: 470065, 6188330 (LKS) 55.828465, 23.522239 (WGS)
Adresas: Bardiškių k. 1, Šiluvos sen., Raseinių r. sav.
Medelyno vadovas: Irena Burinskienė
El. paštas: [email protected]`
Telefono nr.: +370 632 51885
Koordinatės: 458949, 6153499 (LKS) 55.514763, 23.350041 (WGS)
Adresas: Medelyno g. 1, Raudondvaris, Kauno r. sav.
Medelyno vadovas: Renata Vaškevičienė
El. paštas: [email protected]
Telefono nr.: +370 616 85232
Koordinatės: 486661, 6089060 (LKS) 54.937369, 23.791846 (WGS)
Adresas: Jonauskių g. 8, Patausalės k., Telšių r. sav.
Medelyno vadovas: Eugenijus Barniškis
El. paštas: [email protected]
Telefono nr.: +370 632 51885
Koordinatės: 621374.92, 393731.21 (LKS-94) 56.04147, 22.27846 (WG-84)
Adresas: Strošiūnų k., Elektrėnų sav.
Medelyno vadovas: Laikinai vykdantis medelyno vadovo pareigas Gytis Margis
El. paštas: [email protected]
Telefono nr.: +370 632 51885
Koordinatės: 535661, 6075145 (LKS) 54.811256, 24.554761 (WGS)
Adresas: Medelyno g. 14, Senosios Varėnos k., Varėnos r. sav.
Medelyno vadovas: Audra Lesniauskienė
El. paštas: [email protected]
Telefono nr.: +370 632 51885
Koordinatės: 535556, 6013789 (LKS) 54.259986, 24.545736 (WGS)
Rezultatų pagal paieškos kriterijus nerasta
Biokuro padalinio administracija
Vadovas
| 2026-05-18 | |
|---|---|
| 07:00 - 08:00 | Darbas su dokumentais |
| 08:00 - 08:30 | Susitikimas |
| 08:30 - 10:00 | Įmonės direktorių pasitarimas |
| 10:00 - 11:00 | Vidinis pasitarimas |
| 12:00 - 13:30 | Vidinis pasitarimas |
| 13:30 - 14:30 | Vidinis pasitarimas |
| 14:30 - 16:00 | Nuotolinis pasitarimas |
| 2026-05-15 | |
|---|---|
| 07:00 - 08:00 | Darbas su dokumentais |
| 08:00 - 09:30 | Vidinis pasitarimas |
| 10:00 - 11:30 | Vidinis pasitarimas |
| 12:00 - 13:30 | Vidinis pasitarimas |
| 13:30 - 15:00 | Vidinis pasitarimas |
| 2026-05-14 | |
|---|---|
| - | VMU vadovų pasitarimas |
| 2026-05-13 | |
|---|---|
| - | Išoriniai pasitarimai |
| 2026-05-12 | |
|---|---|
| 07:00 - 08:00 | Darbas su dokumentais |
| 08:00 - 09:00 | Vidinis pasitarimas |
| 09:00 - 10:30 | Vidinis pasitarimas |
| 12:00 - 13:30 | Vidinis pasitarimas |
| 14:00 - 16:00 | Darbas su dokumentais |
| 2026-05-11 | |
|---|---|
| 07:00 - 08:30 | Darbas su dokumentais |
| 08:30 - 10:00 | Įmonės direktorių pasitarimas |
| 10:00 - 11:00 | Vidinis pasitarimas |
| 12:00 - 13:00 | Vidinis pasitarimas |
| 13:00 - 14:30 | Nuotolinis pasitarimas |
| 15:00 - 16:00 | Vidinis pasitarimas |
| 2026-05-08 | |
|---|---|
| - | Išoriniai pasitarimai |
| 2026-05-07 | |
|---|---|
| 07:00 - 08:00 | Darbas su dokumentais |
| 08:00 - 09:30 | Vidiniai pasitarimai |
| 10:30 - 14:00 | Išoriniai pasitarimai |
| 15:00 - 16:00 | Susitikimas |
| 2026-05-06 | |
|---|---|
| - | Išoriniai pasitarimai |
| 2026-05-05 | |
|---|---|
| 07:00 - 09:00 | Darbas su dokumentais |
| 09:00 - 10:00 | Vidinis pasitarimas |
| 10:00 - 11:00 | Vidinis pasitarimas |
| 11:30 - 12:30 | Vidinis pasitarimas |
| 13:00 - 16:00 | Pasitarimas |
| 2026-05-04 | |
|---|---|
| 07:00 - 08:30 | Darbas su dokumentais |
| 08:30 - 10:00 | Įmonės direktorių pasitarimas |
| 10:00 - 11:00 | Vidinis pasitarimas |
| 12:00 - 13:00 | Vidinis pasitarimas |
| 13:00 - 14:30 | Vidinis pasitarimas |
| 15:00 - 16:00 | Vidinis pasitarimas |
| 2026-04-30 | |
|---|---|
| 07:00 - 08:30 | Darbas su dokumentais |
| 08:30 - 09:30 | Pasitarimas |
| 10:00 - 11:00 | Pasitarimas |
| 12:00 - 13:00 | Susitikimas |
| 13:30 - 15:00 | Pasitarimas |
| 2026-04-29 | |
|---|---|
| 07:00 - 08:30 | Pasitarimas |
| 09:00 - 10:00 | Vidinis pasitarimas |
| 10:15 - 12:15 | Nuotolinis pasitarimas |
| 12:15 - 13:00 | Vidinis pasitarimas |
| 13:10 - 13:50 | Vidinis pasitarimas |
| 14:00 - 15:30 | Vidinis pasitarimas |
| 2026-04-28 | |
|---|---|
| 07:00 - 08:30 | Vidinis pasitarimas |
| 09:00 - 10:00 | Vidinis pasitarimas |
| 10:00 - 11:00 | Vidinis pasitarimas |
| 12:00 - 13:30 | Vidinis pasitarimas |
| 14:00 - 15:00 | Vidinis pasitarimas |
| 15:00 - 16:00 | Vidinis pasitarimas |
| 2026-04-27 | |
|---|---|
| 07:00 - 08:00 | Vidinis pasitarimas |
| 08:30 - 09:45 | Įmonės direktorių pasitarimas |
| 10:00 - 11:00 | Susitikimas |
| 12:00 - 14:00 | Vidinis pasitarimas |
| 14:00 - 15:00 | Vidinis pasitarimas |
| 15:00 - 16:00 | Darbas su dokumentais |
| 2026-04-24 | |
|---|---|
| 07:00 - 08:30 | Darbas su dokumentais |
| 09:00 - 11:00 | Pasitarimas |
| 12:00 - 13:30 | Pasitarimas |
| 14:00 - 15:00 | Pasitarimas |
| 2026-04-23 | |
|---|---|
| 07:00 - 08:00 | Nuotolinis pasitarimas |
| 09:00 - 10:00 | Pasitarimas |
| 10:00 - 12:00 | Pasitarimas |
| 13:00 - 15:30 | Pasitarimas |
| 2026-04-22 | |
|---|---|
| 07:00 - 08:00 | Nuotolinis pasitarimas |
| 10:00 - 12:00 | Pasitarimas |
| 13:00 - 16:00 | Pasitarimas |
| 2026-04-21 | |
|---|---|
| 07:00 - 08:00 | Pasitarimas |
| 08:00 - 09:00 | Vidinis pasitarimas |
| 09:15 - 10:00 | Susitikimas |
| 10:00 - 11:00 | Darbas su dokumentais |
| 12:00 - 13:00 | Vidinis pasitarimas |
| 13:00 - 14:30 | Vidinis pasitarimas |
| 15:00 - 16:00 | Pasitarimas |
| 2026-04-20 | |
|---|---|
| 07:00 - 08:00 | Darbas su dokumentais |
| 08:30 - 09:30 | Įmonės direktorių pasitarimas |
| 10:00 - 11:00 | Vidinis pasitarimas |
| 12:00 - 13:30 | Vidinis pasitarimas |
| 14:00 - 15:00 | Vidinis pasitarimas |
| 15:00 - 16:00 | Vidinis pasitarimas |
| 2026-04-17 | |
|---|---|
| 07:00 - 08:30 | Darbas su dokumentais |
| 09:00 - 10:00 | Pasitarimas |
| 10:30 - 12:00 | Pasitarimas |
| 13:00 - 15:00 | Pasitarimas |
| 2026-04-16 | |
|---|---|
| 07:00 - 08:00 | Nuotolinis pasitarimas |
| 09:00 - 12:00 | Pasitarimas |
| 13:00 - 16:00 | Pasitarimas |
| 2026-04-15 | |
|---|---|
| 07:00 - 08:00 | Vidinis pasitarimas |
| 08:00 - 09:00 | Vidinis pasitarimas |
| 09:00 - 10:00 | Vidinis pasitarimas |
| 10:00 - 12:00 | Pasitarimas |
| 13:00 - 16:00 | Susitikimas |
| 2026-04-14 | |
|---|---|
| 07:00 - 09:00 | Pasitarimas |
| 10:00 - 11:00 | Pasitarimas |
| 12:00 - 14:30 | Pasitarimas |
| 15:00 - 16:00 | Pasitarimas |
| 2026-04-13 | |
|---|---|
| 07:00 - 08:00 | Vidinis pasitarimas |
| 08:30 - 10:00 | Įmonės direktorių pasitarimas |
| 10:00 - 11:00 | Vidinis pasitarimas |
| 12:00 - 13:00 | Susitikimas |
| 13:30 - 14:30 | Vidinis pasitarimas |
| 15:00 - 16:00 | Pasitarimas |
| 2026-04-10 | |
|---|---|
| 07:00 - 09:00 | Darbas su dokumentais |
| 09:00 - 10:00 | Vidinis pasitarimas |
| 10:00 - 11:00 | Vidinis pasitarimas |
| 12:00 - 13:30 | Pasitarimas |
| 14:00 - 15:00 | Pasitarimas |
| 2026-04-09 | |
|---|---|
| 07:00 - 09:00 | Darbas su dokumentais |
| 10:00 - 12:00 | Pasitarimas |
| 13:00 - 14:00 | Pasitarimas |
| 14:30 - 16:00 | Pasitarimas |
| 2026-04-08 | |
|---|---|
| 07:00 - 08:00 | Vidinis pasitarimas |
| 08:30 - 09:30 | Vidinis pasitarimas |
| 10:00 - 12:30 | Nuotolinis posėdis |
| 13:00 - 14:00 | Susitikimas |
| 15:00 - 16:00 | Vidinis pasitarimas |
| 2026-04-07 | |
|---|---|
| 07:00 - 08:00 | Darbas su dokumentais |
| 08:30 - 10:00 | Įmonės direktorių pasitarimas |
| 10:00 - 11:00 | Vidinis pasitarimas |
| 12:00 - 12:30 | Vidinis pasitarimas |
| 13:00 - 14:30 | Susitikimas |
| 15:00 - 16:00 | Vidinis pasitarimas |
| 2026-04-03 | |
|---|---|
| 07:00 - 09:00 | Darbas su dokumentais |
| 09:00 - 10:30 | Vidinis pasitarimas |
| 12:00 - 13:00 | Susitikimas |
| 14:00 - 15:30 | Vidinis pasitarimas |
| 2026-04-02 | |
|---|---|
| 07:00 - 09:00 | Darbas su dokumentais |
| 09:00 - 10:00 | Vidinis pasitarimas |
| 10:00 - 11:00 | Vidinis pasitarimas |
| 12:00 - 13:30 | Vidinis pasitarimas |
| 14:00 - 14:30 | Vidinis pasitarimas |
| 15:00 - 16:00 | Susitikimas |
| 2026-04-01 | |
|---|---|
| 07:00 - 08:00 | Susitikimas |
| 08:30 - 09:30 | Vidinis pasitarimas |
| 10:00 - 12:00 | Nuotolinis pasitarimas |
| 13:00 - 14:30 | Susitikimas |
| 15:00 - 16:00 | Vidinis pasitarimas |
| 2026-03-31 | |
|---|---|
| 07:00 - 08:00 | Darbas su dokumentais |
| 10:00 - 14:00 | Susitikimas |
| 15:00 - 16:00 | Nuotolinis pasitarimas |
| 2026-03-30 | |
|---|---|
| 07:00 - 08:00 | Vidinis pasitarimas |
| 08:30 - 09:30 | Įmonės direktorių pasitarimas |
| 09:30 - 11:00 | Susitikimas |
| 12:00 - 13:00 | Vidinis pasitarimas |
| 13:30 - 14:30 | Susitikimas |
| 15:00 - 16:00 | Darbas su dokumentais |
| 2026-03-27 | |
|---|---|
| 07:00 - 09:00 | Darbas su dokumentais |
| 09:00 - 09:30 | Vidinis pasitarimas |
| 10:00 - 11:00 | Susitikimas |
| 12:00 - 13:00 | Susitikimas |
| 14:00 - 15:00 | Susitikimas |
| 2026-03-26 | |
|---|---|
| 07:00 - 08:00 | Susitikimas |
| 09:00 - 11:00 | Susitikimas |
| 11:30 - 12:30 | Susitikimas |
| 13:00 - 14:00 | Susitikimas |
| 15:00 - 16:00 | Susitikimas |
| 2026-03-25 | |
|---|---|
| 07:00 - 08:00 | Darbas su dokumentais |
| 08:30 - 10:00 | Vidinis pasitarimas |
| 10:30 - 12:30 | Dalyvavimas nuotoliniame posėdyje |
| 13:00 - 14:00 | Vidinis pasitarimas |
| 14:00 - 15:00 | Vidinis pasitarimas |
| 15:00 - 16:00 | Darbas su dokumentais |
| 2026-03-24 | |
|---|---|
| 07:30 - 08:30 | Susitikimas |
| 09:00 - 10:00 | Darbas su dokumentais |
| 10:00 - 11:00 | Vidinis pasitarimas |
| 12:00 - 13:30 | Vidinis pasitarimas |
| 14:00 - 14:30 | Susitikimas |
| 15:00 - 16:00 | Darbas su dokumentais |
| 2026-03-23 | |
|---|---|
| 07:00 - 08:00 | Darbas su dokumentais |
| 08:30 - 10:00 | Įmonės direktorių pasitarimas |
| 10:00 - 11:00 | Vidinis pasitarimas |
| 12:00 - 13:00 | Vidinis pasitarimas |
| 14:00 - 15:00 | Vidinis pasitarimas |
| 15:00 - 16:00 | Darbas su dokumentais |
| 2026-03-20 | |
|---|---|
| 07:00 - 09:00 | Darbas su dokumentais |
| 09:00 - 10:00 | Vidinis pasitarimas |
| 10:00 - 11:00 | Vidinis pasitarimas |
| 12:00 - 13:00 | Susitikimas |
| 14:00 - 15:00 | Vidinis pasitarimas |
| 2026-03-19 | |
|---|---|
| 07:00 - 09:00 | Darbas su dokumentais |
| 10:00 - 14:00 | Pasitarimas |
| 14:30 - 16:00 | Vidinis pasitarimas |
| 2026-03-18 | |
|---|---|
| 07:00 - 08:30 | Darbas su dokumentais |
| 09:00 - 11:00 | Susitikimas |
| 12:00 - 14:30 | Susitikimas |
| 15:00 - 17:00 | Susitikimas |
| 2026-03-17 | |
|---|---|
| 07:00 - 09:00 | Darbas su dokumentais |
| 09:00 - 10:00 | Vidinis pasitarimas |
| 10:00 - 11:00 | Vidinis pasitarimas |
| 12:00 - 13:00 | Vidinis pasitarimas |
| 13:30 - 15:00 | Susitikimas |
| 2026-03-16 | |
|---|---|
| 07:00 - 08:30 | Darbas su dokumentais |
| 08:30 - 10:00 | Įmonės direktorių pasitarimas |
| 10:00 - 11:00 | Vidinis pasitarimas |
| 12:00 - 13:00 | Vidinis pasitarimas |
| 13:30 - 15:00 | Vidinis pasitarimas |
| 15:00 - 16:00 | Darbas su dokumentais |
| 2026-03-13 | |
|---|---|
| 07:00 - 09:00 | Darbas su dokumentais |
| 10:00 - 14:00 | Dalyvavimas renginyje "Paukščiai grįžta namo" |
| 2026-03-12 | |
|---|---|
| - | VMU vadovų pasitarimas |
| 2026-03-10 | |
|---|---|
| 07:00 - 09:00 | Darbas su dokumentais |
| 09:00 - 10:00 | Vidinis pasitarimas |
| 10:00 - 11:00 | Vidinis pasitarimas |
| 12:00 - 13:30 | Susitikimas |
| 14:00 - 15:00 | Vidinis pasitarimas |
| 2026-03-09 | |
|---|---|
| 07:00 - 08:30 | Vidinis pasitarimas |
| 08:30 - 09:30 | Įmonės direktorių pasitarimas |
| 10:00 - 11:00 | Vidinis pasitarimas |
| 12:00 - 13:00 | Vidinis pasitarimas |
| 13:00 - 14:00 | Vidinis pasitarimas |
| 14:00 - 16:00 | Darbas su dokumentais |
| 2026-03-06 | |
|---|---|
| - | Kasmetinės atostogos |
| 2026-03-05 | |
|---|---|
| - | Kasmetinės atostogos |
| 2026-03-04 | |
|---|---|
| - | Kasmetinės atostogos |
| 2026-03-03 | |
|---|---|
| - | Kasmetinės atostogos |
| 2026-03-02 | |
|---|---|
| - | Kasmetinės atostogos |
| 2026-02-27 | |
|---|---|
| 07:00 - 09:00 | Darbas su dokumentais |
| 09:00 - 10:30 | Vidinis pasitarimas |
| 11:00 - 12:30 | Susitikimas |
| 13:00 - 14:00 | Vidinis pasitarimas |
| 14:00 - 15:00 | Darbas su dokumentais |
| 2026-02-26 | |
|---|---|
| 07:00 - 08:30 | Darbas su dokumentais |
| 08:30 - 10:30 | Susitikimas |
| 10:30 - 11:30 | Susitikimas |
| 13:00 - 14:00 | Susitikimas |
| 14:00 - 15:00 | Vidinis pasitarimas |
| 15:00 - 16:00 | Vidinis pasitarimas |
| 2026-02-25 | |
|---|---|
| 07:00 - 09:00 | Darbas su dokumentais |
| 09:00 - 11:00 | Vidinis pasitarimas |
| 12:00 - 13:00 | Vidinis pasitarimas |
| 13:30 - 15:00 | Susitikimas |
| 15:00 - 16:00 | Darbas su dokumentais |
| 2026-02-24 | |
|---|---|
| 07:00 - 09:00 | Darbas su dokumentais |
| 09:00 - 10:00 | Vidinis pasitarimas |
| 10:00 - 11:00 | Vidinis pasitarimas |
| 11:30 - 13:30 | Susitikimas |
| 14:00 - 15:00 | Susitikimas |
| 15:00 - 16:00 | Vidinis pasitarimas |
| 2026-02-23 | |
|---|---|
| 07:00 - 08:30 | Vidinis pasitarimas |
| 08:30 - 10:00 | Įmonės direktorių pasitarimas |
| 10:00 - 11:00 | Susitikimas |
| 12:00 - 13:00 | Vidinis pasitarimas |
| 13:00 - 14:00 | Vidinis pasitarimas |
| 14:00 - 16:00 | Darbas su dokumentais |
| 2026-02-20 | |
|---|---|
| 07:00 - 08:00 | Darbas su dokumentais |
| 08:00 - 09:30 | Vidinis pasitarimas |
| 10:00 - 11:00 | Vidinis pasitarimas |
| 12:00 - 13:00 | Susitikimas |
| 13:30 - 15:00 | Susitikimas |
| 2026-02-19 | |
|---|---|
| 07:00 - 09:30 | Darbas su dokumentais |
| 10:00 - 12:00 | Susitikimas |
| 13:00 - 14:00 | Vidinis pasitarimas |
| 14:00 - 15:00 | Vidinis pasitarimas |
| 15:00 -16:00 | Vidinis pasitarimas |
| 2026-02-18 | |
|---|---|
| 07:00 - 08:00 | Vidinis pasitarimas |
| 08:00 - 09:00 | Vidinis pasitarimas |
| 09:30 - 11:00 | Susitikimas |
| 12:00 - 14:00 | Darbas su dokumentais |
| 14:30 - 16:00 | Susitikimas |
| 2026-02-17 | |
|---|---|
| 07:00 - 08:30 | Darbas su dokumentais |
| 08:30 - 10:00 | Įmonės direktorių pasitarimas |
| 10:00 - 11:00 | Vidinis pasitarimas |
| 12:00 - 13:30 | Vidinis pasitarimas |
| 14:00 - 16:00 | Darbas su dokumentais |
| 2026-02-13 | |
|---|---|
| 07:00 - 09:00 | Darbas su dokumentais |
| 09:00 - 10:30 | Vidinis pasitarimas |
| 12:00 - 13:00 | Vidinis pasitarimas |
| 13:30 - 14:30 | Susitikimas |
| 2026-02-12 | |
|---|---|
| - | VMU vadovų pasitarimas |
| 2026-02-11 | |
|---|---|
| 07:00 - 08:00 | Darbas su dokumentais |
| 08:00 - 09:30 | Vidinis pasitarimas |
| 10:00 - 11:00 | Vidinis pasitarimas |
| 11:00 - 12:30 | Nuotolinis pasitarimas |
| 13:30 - 15:00 | Vidinis pasitarimas |
| 15:00 - 16:00 | Darbas su dokumentais |
| 2026-02-10 | |
|---|---|
| 07:00 - 08:30 | Darbas su dokumentais |
| 08:30 - 10:00 | Vidinis pasitarimas |
| 10:00 - 11:00 | Vidinis pasitarimas |
| 12:00 - 13:00 | Vidinis pasitarimas |
| 13:30 - 15:00 | Pasitarimas |
| 15:30 - 16:00 | Darbas su dokumentais |
| 2026-02-09 | |
|---|---|
| 07:00 - 08:30 | Vidinis pasitarimas |
| 08:30 - 10:00 | Įmonės direktorių pasitarimas |
| 10:00 - 11:00 | Vidinis pasitarimas |
| 12:00 - 13:00 | Vidinis pasitarimas |
| 13:00 - 14:00 | Vidinis pasitarimas |
| 14:00 - 16:00 | Darbas su dokumentais |
| 2026-02-06 | |
|---|---|
| 07:00 - 08:30 | Darbas su dokumentais |
| 09:00 - 11:00 | Vidinis pasitarimas |
| 12:00 - 13:00 | Vidinis pasitarimas |
| 13:00 - 14:00 | Vidinis pasitarimas |
| 14:00 - 15:00 | Darbas su dokumentais |
| 2026-02-05 | |
|---|---|
| 07:00 - 09:00 | Darbas su dokumentais |
| 09:30 - 11:30 | Pasitarimas |
| 13:00 - 14:00 | Vidinis pasitarimas |
| 14:30 - 16:00 | Vidinis pasitarimas |
| 2026-02-04 | |
|---|---|
| 07:00 - 08:30 | Vidinis pasitarimas |
| 09:00 - 10:00 | Vidinis pasitarimas |
| 10:00 - 11:00 | Nuotolinis pasitarimas |
| 11:00 - 12:30 | Susitikimas |
| 13:00 - 14:00 | Vidinis pasitarimas |
| 14:00 - 16:00 | Darbas su dokumentais |
| 2026-02-03 | |
|---|---|
| 07:00 - 08:00 | Darbas su dokumentais |
| 08:00 - 09:00 | Vidinis pasitarimas |
| 09:00 - 10:00 | Vidinis pasitarimas |
| 10:00 - 11:30 | Susitikimas |
| 13:00 - 14:30 | Vidinis pasitarimas |
| 15:00 - 16:00 | Darbas su dokumentais |
| 2026-02-02 | |
|---|---|
| 07:00 - 08:00 | Vidinis pasitarimas |
| 08:30 - 10:00 | Įmonės direktorių pasitarimas |
| 10:00 - 11:00 | Vidinis pasitarimas |
| 12:30 - 14:00 | Pasitarimas |
| 14:30 - 16:00 | Darbas su dokumentais |
| 2026-01-30 | |
|---|---|
| 07:00 - 08:00 | Darbas su dokumentais |
| 08:30 - 09:30 | Vidinis pasitarimas |
| 10:00 - 11:00 | Vidinis pasitarimas |
| 12:00 - 13:00 | Susitikimas |
| 14:00 - 15:00 | Darbas su dokumentais |
| 2026-01-29 | |
|---|---|
| 07:00 - 09:00 | Darbas su dokumentais |
| 09:00 - 10:00 | Vidinis pasitarimas |
| 10:00 - 11:00 | Vidinis pasitarimas |
| 12:00 - 13:30 | Vidinis pasitarimas |
| 14:00 - 16:00 | Darbas su dokumentais |
| 2026-01-28 | |
|---|---|
| 07:00 - 08:30 | Darbas su dokumentais |
| 08:30 - 09:30 | Vidinis pasitarimas |
| 10:00 - 12:00 | Pasitarimas |
| 13:00 - 14:00 | Susitikimas |
| 15:00 - 16:00 | Susitikimas |
| 2026-01-27 | |
|---|---|
| 07:00 - 08:00 | Darbas su dokumentais |
| 08:00 - 08:30 | Vidinis pasitarimas |
| 09:00 - 10:30 | Susitikimas |
| 12:00 - 13:00 | Vidinis pasitarimas |
| 13:00 - 14:00 | Vidinis pasitarimas |
| 14:30 - 15:30 | Susitikimas |
| 2026-01-26 | |
|---|---|
| 07:00 - 08:00 | Darbas su dokumentais |
| 08:30 - 09:30 | Įmonės direktorių pasitarimas |
| 10:00 - 11:00 | Susitikimas |
| 12:00 - 13:30 | Vidinis pasitarimas |
| 14:00 - 15:00 | Vidinis pasitarimas |
| 15:00 - 16:00 | Darbas su dokumentais |
| 2026-01-23 | |
|---|---|
| 07:00 - 09:00 | Darbas su dokumentais |
| 09:30 - 11:00 | Susitikimas |
| 12:00 - 13:00 | Vidinis pasitarimas |
| 13:30 - 14:00 | Vidinis pasitarimas |
| 14:00 - 15:00 | Darbas su dokumentais |
| 2026-01-22 | |
|---|---|
| 07:00 - 07:30 | Darbas su dokumentais |
| 07:30 - 08:30 | Vidinis pasitarimas |
| 09:00 - 10:00 | Vidinis pasitarimas |
| 10:00 - 11:00 | Susitikimas |
| 12:00 - 13:30 | Vidinis pasitarimas |
| 14:00 - 15:00 | Susitikimas |
| 15:00 - 16:00 | Darbas su dokumentais |
| 2026-01-21 | |
|---|---|
| 07:00 - 09:00 | Darbas su dokumentais |
| 10:00 - 11:00 | Susitikimas |
| 12:00 - 13:30 | Vidinis pasitarimas |
| 14:00 - 15:00 | Vidinis pasitarimas |
| 15:00 - 16:00 | Vidinis pasitarimas |
| 2026-01-20 | |
|---|---|
| 07:00 - 08:00 | Darbas su dokumentais |
| 08:00 - 08:30 | Susitikimas |
| 09:00 - 09:30 | Vidinis pasitarimas |
| 10:00 - 11:30 | Pasitarimas |
| 13:00 - 14:00 | Vidinis pasitarimas |
| 14:30 - 16:00 | Vidinis pasitarimas |
| 2026-01-19 | |
|---|---|
| 07:00 - 08:00 | Darbas su dokumentais |
| 08:30 - 10:00 | Įmonės direktorių pasitarimas |
| 10:00 - 11:30 | Vidinis pasitarimas |
| 13:00 - 14:00 | Susitikimas |
| 15:00 - 16:00 | Vidinis pasitarimas |
| 2026-01-16 | |
|---|---|
| 07:00 - 09:00 | Darbas su dokumentais |
| 09:00 - 10:00 | Vidinis pasitarimas |
| 10:00 - 11:00 | Vidinis pasitarimas |
| 12:00 - 13:30 | Vidinis pasitarimas |
| 14:00 - 16:00 | Susitikimas |
| 2026-01-14 | |
|---|---|
| 07:00 - 11:00 | Darbas su dokumentais |
| 12:00 - 13:00 | Vidinis pasitarimas |
| 13:00 - 14:00 | Vidinis pasitarimas |
| 14:00 - 16:00 | Darbas su dokumentais |
| 2026-01-15 | |
|---|---|
| - | VMU vadovų pasitarimas |
| 2026-01-13 | |
|---|---|
| 07:00 - 08:00 | Darbas su dokumentais |
| 08:00 - 09:30 | Vidinis pasitarimas |
| 10:00 - 11:00 | Susitikimas |
| 12:00 - 13:00 | Vidinis pasitarimas |
| 13:30 - 15:00 | Vidinis pasitarimas |
| 15:00 - 16:00 | Darbas su dokumentais |
| 2026-01-12 | |
|---|---|
| 07:00 - 08:30 | Darbas su dokumentais |
| 08:30 - 10:00 | Įmonės direktorių pasitarimas |
| 10:00 - 11:00 | Vidinis pasitarimas |
| 12:00 - 13:30 | Susitikimas |
| 14:00 - 15:00 | Vidinis pasitarimas |
| 15:00 - 16:00 | Darbas su dokumentais |
| 2026-01-09 | |
|---|---|
| 07:00 - 08:00 | Darbas su dokumentais |
| 08:00 - 09:00 | Vidinis pasitarimas |
| 09:00 - 10:30 | Vidinis pasitarimas |
| 11:30 - 13:00 | Susitikimas |
| 13:30 - 14:00 | Vidinis pasitarimas |
| 14:00 - 15:00 | Darbas su dokumentais |
| 2026-01-08 | |
|---|---|
| 07:00 - 10:00 | Darbas su dokumentais |
| 10:00 - 11:00 | Vidinis pasitarimas |
| 12:00 - 13:00 | Vidinis pasitarimas |
| 13:00 - 16:00 | Darbas su dokumentais |
| 2026-01-07 | |
|---|---|
| 07:00 - 08:30 | Darbas su dokumentais |
| 08:30 - 10:00 | Vidinis pasitarimas |
| 10:00 - 11:00 | Vidinis pasitarimas |
| 12:00 - 13:00 | Darbas su dokumentais |
| 13:30 - 14:00 | Vidinis pasitarimas |
| 14:00 - 16:00 | Darbas su dokumentais |
| 2026-01-06 | |
|---|---|
| 07:00 - 08:00 | Darbas su dokumentais |
| 08:00 - 09:30 | Vidinis pasitarimas |
| 10:00 - 11:00 | Susitikimas |
| 12:00 - 13:30 | Vidinis pasitarimas |
| 14:00 - 15:00 | Susitikimas |
| 15:00 - 16:00 | Vidinis pasitarimas |
| 2026-01-05 | |
|---|---|
| 07:00 - 08:30 | Darbas su dokumentais |
| 08:30 - 10:00 | Įmonės direktorių pasitarimas |
| 10:00 - 11:00 | Vidinis pasitarimas |
| 12:00 - 14:00 | Vidinis pasitarimas |
| 14:00 - 15:00 | Vidinis pasitarimas |
| 15:00 - 16:00 | Darbas su dokumentais |
| 2026-01-02 | |
|---|---|
| 07:00 - 09:00 | Darbas su dokumentais |
| 09:00 - 10:00 | Susitikimas |
| 10:00 - 11:00 | Vidinis pasitarimas |
| 12:00 - 13:00 | Susitikimas |
| 13:30 - 14:00 | Susitikimas |
| 14:30 - 15:00 | Vidinis pasitarimas |
| 2025-12-31 | |
|---|---|
| 07:00 - 09:00 | Darbas su dokumentais |
| 09:30 - 11:00 | Vidinis pasitarimas |
| 12:00 - 13:30 | Vidinis pasitarimas |
| 14:00 - 15:00 | Vidinis pasitarimas |
| 2025-12-30 | |
|---|---|
| 07:00 - 08:00 | Darbas su dokumentais |
| 08:30 - 09:00 | Vidinis pasitarimas |
| 09:30 - 11:00 | Vidinis pasitarimas |
| 12:00 - 13:00 | Susitikimas |
| 13:30 - 14:30 | Vidinis pasitarimas |
| 15:00 - 16:00 | Darbas su dokumentais |
| 2025-12-29 | |
|---|---|
| 07:00 - 08:30 | Darbas su dokumentais |
| 08:30 - 09:30 | Įmonės direktorių pasitarimas |
| 10:00 - 10:30 | Susitikimas |
| 10:30 - 11:00 | Vidinis pasitarimas |
| 12:00 - 13:00 | Susitikimas |
| 13:30 - 15:00 | Vidinis pasitarimas |
| 15:00 - 16:00 | Darbas su dokumentais |
| 2025-12-23 | |
|---|---|
| 07:00 - 08:00 | Darbas su dokumentais |
| 08:00 - 09:30 | Vidinis pasitarimas |
| 10:00 - 11:00 | Susitikimas |
| 12:00 - 13:00 | Vidinis pasitarimas |
| 13:00 - 14:30 | Darbas su dokumentais |
| 15:00 - 16:00 | Pasitarimas |
| 2025-12-22 | |
|---|---|
| 07:00 - 08:00 | Vidinis pasitarimas |
| 08:30 - 10:00 | Įmonės direktorių pasitarimas |
| 11:00 - 18:00 | VMU vadovų pasitarimas |
| 2025-12-19 | |
|---|---|
| 07:00 - 08:00 | Vidinis pasitarimas |
| 08:00 - 10:00 | Darbas su dokumentais |
| 11:00 - 15:00 | Dalyvavimas renginyje |
| 2025-12-18 | |
|---|---|
| 07:00 - 08:00 | Vidinis pasitarimas |
| 08:00 - 10:00 | Susitikimas |
| 10:00 - 11:00 | Darbas su dokumentais |
| 12:00 - 14:00 | Vidinis pasitarimas |
| 14:30 - 15:00 | Susitikimas |
| 15:00 - 16:00 | Darbas su dokumentais |
| 2025-12-17 | |
|---|---|
| 07:00 - 08:00 | Vidinis pasitarimas |
| 08:00 - 10:00 | Darbas su dokumentais |
| 10:00 - 11:00 | Vidinis pasitarimas |
| 12:00 - 13:30 | Vidinis pasitarimas |
| 14:00 - 15:00 | Vidinis pasitarimas |
| 15:00 - 16:00 | Darbas su dokumentais |
| 2025-12-16 | |
|---|---|
| - | VMU darbuotojų konferencija |
| 2025-12-15 | |
|---|---|
| 07:00 - 08:00 | Vidinis pasitarimas |
| 08:30 - 10:00 | Įmonės vadovų pasitarimas |
| 10:00 - 11:00 | Darbas su dokumentais |
| 12:00 - 13:30 | Vidinis pasitarimas |
| 13:30 - 15:00 | Darbas su dokumentais |
| 15:00 - 16:00 | Susitikimas |
| 2025-12-12 | |
|---|---|
| - | Darbinė komandiruotė |
| 2025-12-11 | |
|---|---|
| 07:00 - 08:30 | Darbas su dokumentais |
| 09:00 - 11:00 | Susitikimas |
| 12:00 - 13:00 | Susitikimas |
| 14:00 - 15:00 | Vidinis pasitarimas |
| 15:30 - 16:30 | Susitikimas |
| 2025-12-10 | |
|---|---|
| 07:00 - 07:30 | Vidinis pasitarimas |
| 07:30 - 08:30 | Susitikimas |
| 09:00 - 10:00 | Vidinis pasitarimas |
| 10:00 - 11:00 | Vidinis pasitarimas |
| 12:00 - 13:30 | Susitikimas |
| 14:00 - 15:30 | Susitikimas |
| 2025-12-09 | |
|---|---|
| 07:00 - 08:00 | Vidinis pasitarimas |
| 08:00 - 09:00 | Vidinis pasitarimas |
| 09:00 - 11:00 | Darbas su dokumentais |
| 11:30 - 12:30 | Susitikimas |
| 13:00 - 14:30 | Vidinis pasitarimas |
| 15:00 - 16:00 | Nuotolinis pasitarimas |
| 2025-12-08 | |
|---|---|
| 07:00 - 07:30 | Darbas su dokumentais |
| 07:30 - 08:30 | Vidinis pasitarimas |
| 08:30 - 10:00 | Įmonės vadovų pasitarimas |
| 10:00 - 11:00 | Vidinis pasitarimas |
| 12:00 - 13:30 | Vidinis pasitarimas |
| 14:00 - 15:00 | Vidinis pasitarimas |
| 15:00 - 16:00 | Darbas su dokumentais |
| 2025-12-05 | |
|---|---|
| 07:00 - 12:00 | Darbinė komandiruotė |
| 13:00 - 14:00 | Vidinis pasitarimas |
| 14:00 - 15:00 | Vidinis pasitarimas |
| 2025-12-04 | |
|---|---|
| 07:00 - 08:00 | Vidinis pasitarimas |
| 08:30 - 10:00 | Nuotolinis pasitarimas |
| 10:00 - 11:00 | Vidinis pasitarimas |
| 12:00 - 13:00 | Susitkimas |
| 13:30 - 14:00 | Vidinis pasitarimas |
| 14:00 - 16:00 | Darbas su dokumentais |
| 2025-12-03 | |
|---|---|
| 07:00 - 08:00 | Vidinis pasitarimas |
| 08:00 - 10:00 | Vidinis pasitarimas |
| 10:00 - 11:00 | Nuotolinis pasitarimas |
| 12:00 - 12:30 | Vidinis pasitarimas |
| 13:00 - 14:30 | Pasitarimas |
| 15:00 - 16:00 | Darbas su dokumentais |
| 2025-12-02 | |
|---|---|
| 07:00 - 08:00 | Vidinis pasitarimas |
| 08:30 - 10:30 | Susitikimas |
| 12:00 - 13:00 | Vidinis pasitarimas |
| 13:00 - 14:00 | Vidinis pasitarimas |
| 14:00 - 16:00 | Darbas su dokumentais |
| 2025-12-01 | |
|---|---|
| 07:00 - 08:00 | Vidinis pasitarimas |
| 08:30 - 10:00 | Įmonės vadovų pasitarimas |
| 10:00 - 11:00 | Vidinis pasitarimas |
| 12:00 - 13:30 | Vidinis pasitarimas |
| 14:00 - 16:00 | Darbas su dokumentais |
| 2025-11-27 | |
|---|---|
| 07:00 - 09:00 | Darbas su dokumentais |
| 09:00 - 09:30 | Vidinis pasitarimas |
| 10:00 - 11:30 | Pasitarimas |
| 13:00 - 14:00 | Pasitarimas |
| 14:00 - 15:00 | Vidinis pasitarimas |
| 2025-11-26 | |
|---|---|
| 07:00 - 08:00 | Darbas su dokumetais |
| 08:00 - 08:40 | Vidinis pasitarimas |
| 09:00 - 10:00 | Susitikimas |
| 10:30 - 11:00 | Vidinis pasitarimas |
| 12:00 - 13:30 | Vidinis pasitarimas |
| 14:00 - 15:00 | Nuotolinis pasitarimas |
| 15:00 - 16:00 | Darbas su dokumentais |
| 2025-11-25 | |
|---|---|
| 07:00 - 07:30 | Vidinis pasitarimas |
| 08:00 - 09:30 | Susitikimas |
| 10:00 - 11:00 | Vidinis pasitarimas |
| 12:00 - 14:00 | Vidinis pasitarimas |
| 14:00 - 16:00 | Darbas su dokumentais |
| 2025-11-24 | |
|---|---|
| 07:30 - 08:30 | Susitikimas |
| 08:30 - 10:00 | Įmonės vadovų pasitarimas |
| 10:00 - 11:00 | Vidinis pasitarimas |
| 12:00 - 13:30 | Vidinis pasitarimas |
| 14:00 - 15:00 | Nuotolinis pasitarimas |
| 15:30 - 16:00 | Vidinis pasitarimas |
| 2025-11-21 | |
|---|---|
| 07:00 - 09:00 | Darbas su dokumentais |
| 09:30 - 11:00 | Vidinis pasitarimas |
| 12:00 - 13:00 | Nuotolinis pasitarimas |
| 13:30 - 15:00 | Vidinis pasitarimas |
| 2025-11-20 | |
|---|---|
| 07:00 - 08:30 | Darbas su dokumentais |
| 09:00 - 10:30 | Vidinis pasitarimas |
| 12:00 - 13:00 | Vidinis pasitarimas |
| 13:00 - 14:00 | Vidinis pasitarimas |
| 14:30 - 16:00 | Vidinis pasitarimas |
| 2025-11-19 | |
|---|---|
| 07:00 - 08:00 | Vidinis pasitarimas |
| 08:00 - 09:00 | Vidinis pasitarimas |
| 09:30 - 11:00 | Darbas su dokumentais |
| 12:00 - 13:00 | Susitikimas |
| 13:30 - 14:30 | Vidinis pasitarimas |
| 15:00 - 16:00 | Darbas su dokumentais |
| 2025-11-18 | |
|---|---|
| 07:00 - 08:00 | Darbas su dokumentais |
| 08:00 - 09:00 | Vidinis pasitarimas |
| 09:30 - 11:00 | Vidinis pasitarimas |
| 12:00 - 13:00 | Nuotolinis pasitarimas |
| 13:30 - 14:30 | Susitikimas |
| 15:00 - 16:00 | Darbas su dokumentais |
| 2025-11-17 | |
|---|---|
| 07:00 - 08:00 | Vidinis pasitarimas |
| 08:30 - 10:00 | Įmonės vadovų pasitarimas |
| 10:00 - 11:00 | Susitikimas |
| 12:00 - 13:30 | Vidinis pasitarimas |
| 14:00 - 15:00 | Susitikimas |
| 15:00 - 16:00 | Darbas su dokumentais |
| 2025-11-14 | |
|---|---|
| 07:00 - 09:00 | Vidinis pasitarimas |
| 09:30 - 10:30 | Susitikimas |
| 12:00 - 13:00 | Vidinis pasitarimas |
| 13:00 - 15:00 | Darbas su dokumentais |
| 2025-11-13 | |
|---|---|
| - | VMU vadovų pasitarimas |
| 2025-11-12 | |
|---|---|
| - | Komandiruotė į Dubravos RP |
| 2025-11-11 | |
|---|---|
| 07:00 - 08:00 | Vidinis pasitarimas |
| 08:00 - 09:30 | Vidinis pasitarimas |
| 10:00 - 11:00 | Pasitarimas LR Aplinkos ministerijoje |
| 11:30 - 13:00 | Pasitarimas LR Aplinkos ministerijoje |
| 14:00 - 16:00 | Darbas su dokumentais |
| 2025-11-10 | |
|---|---|
| 07:00 - 08:30 | Vidinis pasitarimas |
| 08:30 - 09:30 | Įmonės vadovų pasitarimas |
| 09:30 - 11:00 | Vidinis pasitarimas |
| 12:00 - 13:30 | Susitikimas |
| 14:00 - 16:00 | Darbas su dokumentais |
| 2025-11-03 | |
|---|---|
| 07:00 - 08:30 | Vidinis pasitarimas |
| 08:30 - 10:00 | Įmonės vadovybės pasitarimas |
| 10:00 - 11:00 | Vidinis pasitarimas |
| 12:00 - 13:30 | Susitikimas |
| 14:00 - 16:00 | Darbas su dokumentais |
| 2025-11-07 | |
|---|---|
| 07:00 - 08:00 | Vidinis pasitarimas |
| 08:00 - 11:00 | Darbas su dokumentais |
| 12:00 - 13:00 | Vidinis pasitarimas |
| 13:30 - 15:00 | Vidinis pasitarimas |
| 2025-11-06 | |
|---|---|
| 07:00 - 08:00 | Darbas su dokumentais |
| 08:30 - 10:00 | Vidinis pasitarimas |
| 10:30 - 11:30 | Susitikimas |
| 13:00 - 15:00 | Pasitarimas LR aplinkos ministerijoje |
| 2025-11-05 | |
|---|---|
| 07:30 - 09:00 | Vidinis pasitarimas |
| 09:30 - 11:00 | Vidinis pasitarimas |
| 12:00 - 13:00 | Vidinis pasitarimas |
| 13:30 - 14:30 | Vidinis pasitarimas |
| 14:30 - 16:00 | Darbas su dokumentais |
| 2025-11-04 | |
|---|---|
| 07:00 - 08:00 | Vidinis pasitarimas |
| 08:00 - 09:00 | Vidinis pasitarimas |
| 09:30 - 10:00 | Susitikimas |
| 10:00 - 11:00 | Darbas su dokumentais |
| 12:00 - 13:00 | Susitikimas |
| 14:00 - 15:00 | Vidinis pasitarimas |
| 15:00 - 16:00 | Vidinis pasitarimas |
| 2025-10-31 | |
|---|---|
| 07:00 - 08:00 | Vidinis pasitarimas |
| 08:00 - 09:30 | Vidinis pasitarimas |
| 10:00 - 11:00 | Susitikimas |
| 12:00 - 13:00 | Vidinis pasitarimas |
| 13:00 - 15:00 | Darbas su dokumentais |
| 2025-10-30 | |
|---|---|
| 07:00 - 08:30 | Darbas su dokumentais |
| 08:30 - 09:00 | Vidinis pasitarimas |
| 09:00 - 10:30 | Vidinis pasitarimas |
| 12:00 - 13:00 | Susitikimas |
| 13:30 - 16:00 | Susitikimas |
| 2025-10-29 | |
|---|---|
| 07:00 - 08:00 | Vidinis pasitarimas |
| 08:30 - 09:30 | Vidinis pasitarimas |
| 10:00 - 14:00 | Susitikimas |
| 14:30 - 16:00 | Darbas su dokumentais |
| 2025-10-28 | |
|---|---|
| 07:00 - 08:30 | Darbas su dokumentais |
| 09:00 - 11:00 | Susitikimas |
| 12:00 - 13:30 | Vidinis pasitarimas |
| 14:00 - 15:00 | Vidinis pasitarimas |
| 15:00 - 16:00 | Vidinis pasitarimas |
| 2025-10-27 | |
|---|---|
| - | Pasitarimas miškininkystės veiklos organizavimo klausimais |
| 2025-10-24 | |
|---|---|
| 07:00 - 09:00 | Susitikimas |
| 09:00 - 11:00 | Darbas su dokumentais |
| 11:00 - 12:00 | Vidinis pasitarimas |
| 13:00 - 14:30 | Vidinis pasitarimas |
| 2025-10-23 | |
|---|---|
| 07:00 - 09:00 | Darbas su dokumentais |
| 09:00 - 10:00 | Vidinis pasitarimas |
| 10:30 - 11:00 | Vidinis pasitarimas |
| 12:00 - 14:00 | Vidinis pasitarimas |
| 14:30 - 16:00 | Susitikimas |
| 2025-10-22 | |
|---|---|
| 07:00 - 08:00 | Darbas su dokumentais |
| 08:30 - 09:30 | Susitikimas |
| 09:30 - 11:00 | Vidinis pasitarimas |
| 12:00 - 13:00 | Susitikimas |
| 13:30 - 15:00 | Vidinis pasitarimas |
| 15:00 - 16:00 | Nuotolinis pasitarimas |
| 2025-10-21 | |
|---|---|
| 07:00 - 08:00 | Darbas su dokumentais |
| 08:00 - 09:00 | Vidinis pasitarimas |
| 09:30 - 11:00 | Vidinis pasitarimas |
| 12:00 - 13:00 | Susitikimas |
| 13:30 - 15:00 | Vidinis pasitarimas |
| 15:00 - 16:00 | Darbas su dokumentais |
| 2025-10-20 | |
|---|---|
| 07:00 - 08:00 | Darbas su dokumentais |
| 08:30 - 09:45 | VMU direktorių pasitarimas |
| 10:00 - 11:00 | Vidinis pasitarimas |
| 12:00 - 13:00 | Vidinis pasitarimas |
| 13:30 - 16:00 | Susitikimas |
| 2025-10-17 | |
|---|---|
| - | Pasitarimas su VDU ŽŪA vadovybe |
| 2025-10-16 | |
|---|---|
| - | VMU vadovų pasitarimas |
| 2025-10-15 | |
|---|---|
| 07:00 - 08:00 | Vidinis pasitarimas |
| 08:00 - 09:00 | Vidinis pasitarimas |
| 09:30 - 12:00 | Susitikimas |
| 13:00 - 13:30 | Susitikimas |
| 14:00 - 15:00 | Vidinis pasitarimas |
| 15:00 - 16:00 | Darbas su dokumentais |
| 2025-10-14 | |
|---|---|
| 07:00 - 08:00 | Darbas su dokumentais |
| 08:00 - 10:30 | Vidinis pasitarimas |
| 12:00 - 14:00 | Vidinis pasitarimas |
| 14:00 - 15:00 | Vidinis pasitarimas |
| 15:00 - 16:00 | Darbas su dokumentais |
| 2025-10-13 | |
|---|---|
| 07:00 - 08:00 | Vidinis pasitarimas |
| 08:30 - 09:45 | Įmonės direktorių pasitarimas |
| 10:00 - 11:00 | Susitikimas |
| 12:00 - 14:00 | Darbas su dokumentais |
| 14:30 - 16:00 | Vidinis pasitarimas |
| 2025-10-10 | |
|---|---|
| 07:00 - 09:00 | Darbas su dokumentais |
| 09:30 - 11:00 | Vidinis pasitarimas |
| 12:00 - 13:00 | Susitikimas |
| 13:30 - 14:30 | Vidinis pasitarimas |
| 2025-10-09 | |
|---|---|
| 07:00 - 08:00 | Vidinis pasitarimas |
| 08:00 - 10:00 | Darbas su dokumentais |
| 10:00 - 11:00 | Vidinis pasitarimas |
| 12:00 - 13:00 | Susitikimas |
| 13:30 - 14:00 | Vidinis pasitarimas |
| 14:30 - 16:00 | Susitikimas |
| 2025-10-08 | |
|---|---|
| 07:00 - 09:00 | Darbas su dokumentais |
| 09:00 - 10:00 | Vidinis pasitarimas |
| 10:30 - 11:30 | Susitikimas |
| 13:00 - 14:00 | Susitikimas |
| 14:30 - 16:00 | Vidinis pasitarimas |
| 2025-10-07 | |
|---|---|
| 07:00 - 08:00 | Darbas su dokumentais |
| 08:00 - 08:45 | Vidinis pasitarimas |
| 08:45 - 09:30 | Vidinis pasitarimas |
| 10:00 - 11:00 | Susitikimas |
| 12:00 - 13:00 | Nuotolinis pasitarimas |
| 13:15 - 14:00 | Susitikimas |
| 14:00 - 15:00 | Vidinis pasitarimas |
| 15:00 - 16:00 | Darbas su dokumentais |
| 2025-10-06 | |
|---|---|
| 07:00 - 08:00 | Vidinis pasitarimas |
| 08:30 - 09:30 | Įmonės direktorių pasitarimas |
| 09:30 - 10:00 | Susitikimas |
| 10:00 - 11:00 | Susitikimas |
| 11:30 - 12:30 | Susitikimas |
| 13:00 - 14:00 | Vidinis pasitarimas |
| 14:30 - 15:30 | Vidinis pasitarimas |
| 2025-10-03 | |
|---|---|
| 07:00 - 09:00 | Darbas su dokumentais |
| 10:00 - 15:00 | Pasitarimas miškininkystės veiklos klausimais |
| 2025-10-02 | |
|---|---|
| 07:00 - 08:00 | Susitikimas |
| 08:30 - 09:30 | Vidinis pasitarimas |
| 10:00 - 12:00 | Dalyvavimas Valdymo koordinavimo centro renginyje |
| 13:00 - 14:30 | Pasitarimas LR aplinkos ministerijoje |
| 15:00 - 16:00 | Vidinis pasitarimas |
| 2025-10-01 | |
|---|---|
| 07:00 - 09:00 | Darbas su dokumentais |
| 09:00 - 10:30 | Vidinis pasitarimas |
| 11:00 - 12:00 | Pasitarimas LR aplinkos ministerijoje |
| 13:00 - 14:00 | Vidinis pasitarimas |
| 14:00 - 16:00 | Darbas su dokumentais |
| 2025-09-30 | |
|---|---|
| 07:00 - 09:00 | Darbas su dokumentais |
| 09:00 - 10:00 | Vidinis pasitarimas |
| 10:00 - 11:00 | Susitikimas |
| 12:00 - 13:30 | Vidinis pasitarimas |
| 14:00 - 15:00 | Susitikimas |
| 15:00 - 16:00 | Vidinis pasitarimas |
| 2025-09-29 | |
|---|---|
| 07:00 - 08:00 | Darbas su dokumentais |
| 08:00 - 08:30 | Vidinis pasitarimas |
| 10:00 - 16:00 | Pasitarimas Dubravos RP |
| 2025-09-26 | |
|---|---|
| 07:00 - 08:00 | Darbas su dokumentais |
| 08:00 - 09:00 | Vidinis pasitarimas |
| 09:00 - 10:30 | Vidinis pasitarimas |
| 11:30 - 12:30 | Susitikimas |
| 13:00 - 14:00 | Vidinis pasitarimas |
| 14:00 - 15:00 | Darbas su dokumentais |
| 2025-09-25 | |
|---|---|
| 07:00 - 09:00 | Darbas su dokumentais |
| 09:00 - 10:30 | Vidinis pasitarimas |
| 11:30 - 13:00 | Vidinis pasitarimas |
| 13:30 - 14:30 | Susitikimas |
| 15:00 - 16:00 | Vidinis pasitarimas |
| 2025-09-24 | |
|---|---|
| 07:00 - 08:00 | Vidinis pasitarimas |
| 08:30 - 09:30 | Susitikimas |
| 10:00 - 11:00 | Vidinis pasitarimas |
| 12:00 - 14:00 | Darbas su dokumentais |
| 14:00 - 15:00 | Vidinis pasitarimas |
| 15:00 - 16:00 | Vidinis pasitarimas |
| 2025-09-23 | |
|---|---|
| 07:30 - 09:00 | Vidinis pasitarimas |
| 09:00 - 10:30 | Darbas su dokumentais |
| 11:00 - 12:00 | Pasitarimas LR aplinkos ministerijoje |
| 13:00 - 15:00 | Strateginė sesija (įvadinė) |
| 15:00 - 16:00 | Darbas su dokumentais |
| 2025-09-22 | |
|---|---|
| 07:00 - 08:00 | Vidinis pasitarimas |
| 08:30 - 10:00 | Įmonės direktorių pasitarimas |
| 10:30 - 11:30 | Pasitarimas LR aplinkos ministerijoje |
| 12:00 - 13:30 | Vidinis pasitarimas |
| 14:00 - 15:00 | Vidinis pasitarimas |
| 15:00 - 16:00 | Darbas su dokumentais |
| 2025-09-19 | |
|---|---|
| 07:00 - 08:00 | Vidinis pasitarimas |
| 08:00 - 09:30 | Vidinis pasitarimas |
| 10:00 - 11:00 | Susitikimas |
| 12:00 - 13:00 | Vidinis pasitarimas |
| 13:00 - 15:00 | Darbas su dokumentais |
| 2025-09-18 | |
|---|---|
| 07:00 - 08:30 | Vidinis pasitarimas |
| 09:00 - 10:00 | Susitikimas |
| 10:00 - 11:00 | Vidinis pasitarimas |
| 12:00 - 13:00 | Vidinis pasitarimas |
| 13:00 - 14:00 | Vidinis pasitarimas |
| 14:00 - 16:00 | Darbas su dokumentais |
| 2025-09-17 | |
|---|---|
| 07:00 - 08:00 | Vidinis pasitarimas |
| 08:30 - 09:30 | Susitikimas |
| 10:00 - 11:00 | Darbas su dokumentais |
| 12:00 - 14:00 | Vidinis pasitarimas |
| 14:30 - 16:00 | Susitikimas |
| 2025-09-16 | |
|---|---|
| - | Komandiruotė į Dubravos RP |
| 2025-09-15 | |
|---|---|
| 07:00 - 08:30 | Vidinis pasitarimas |
| 08:30 - 10:00 | Įmonės direktorių pasitarimas |
| 10:00 - 11:00 | Vidinis pasitarimas |
| 12:00 - 13:30 | Susitikimas |
| 14:00 - 16:00 | Darbas su dokumentais |
| 2025-09-12 | |
|---|---|
| 07:00 - 08:00 | Vidinis pasitarimas |
| 08:30 - 09:30 | Susitikimas |
| 10:00 - 11:00 | Susitikimas |
| 12:00 - 13:00 | Vidinis pasitarimas |
| 13:00 - 15:00 | Darbas su dokumentais |
| 2025-09-11 | |
|---|---|
| - | VMU vadovų pasitarimas |
| 2025-09-10 | |
|---|---|
| 07:30 - 09:00 | Vidinis pasitarimas |
| 09:00 -10:00 | Darbas su dokumentais |
| 10:00 - 12:00 | Susitikimas |
| 13:00 - 13:30 | Vidinis pasitarimas |
| 14:00 - 15:30 | Pasitarimas LR aplinkos ministerijoje |
| 2025-09-09 | |
|---|---|
| 07:00 - 07:30 | Vidinis pasitarimas |
| 07:30 - 09:30 | Vidinis pasitarimas |
| 09:30 - 11:00 | Darbas su dokumentais |
| 12:00 - 15:30 | Dalyvavimas konferencijoje "Tvarus verslas" |
| 2025-09-08 | |
|---|---|
| 07:00 - 08:30 | Vidinis pasitarimas |
| 08:30 - 09:30 | Įmonės direktorių pasitarimas |
| 10:00 - 11:00 | Pasitarimas LR aplinkos ministerijoje |
| 12:00 - 13:00 | Vidinis pasitarimas |
| 13:30 - 14:30 | Susitikimas |
| 15:00 - 16:00 | Darbas su dokumentais |
| 2025-09-05 | |
|---|---|
| 07:00 - 09:00 | Darbas su dokumentais |
| 09:30 - 11:00 | Susitikimas |
| 12:00 - 13:00 | Vidinis pasitarimas |
| 13:00 - 13:30 | Vidinis pasitarimas |
| 14:00 - 15:00 | Susitikimas |
| 2025-09-04 | |
|---|---|
| 07:00 - 08:00 | Vidinis pasitarimas |
| 09:00 - 10:30 | Susitikimas |
| 12:00 - 13:00 | Vidinis pasitarimas |
| 13:00 - 14:30 | Vidinis pasitarimas |
| 14:30 - 16:00 | Darbas su dokumentais |
| 2025-09-03 | |
|---|---|
| 07:00 - 08:00 | Vidinis pasitarimas |
| 08:00 - 09:00 | Susitikimas |
| 10:00 - 12:00 | Vidinis pasitarimas |
| 13:00 - 14:00 | Darbas su dokumentais |
| 14:00 - 15:00 | Susitikimas |
| 15:30 - 16:00 | Susitikimas |
| 2025-09-02 | |
|---|---|
| 07:00 - 08:00 | Susitikimas |
| 08:00 - 09:00 | Vidinis pasitarimas |
| 09:00 - 11:00 | Darbas su dokumentais |
| 12:00 - 13:00 | Susitikimas |
| 13:30 - 14:30 | Susitikimas |
| 15:00 - 16:00 | Vidinis pasitarimas |
| 2025-09-01 | |
|---|---|
| 07:00 - 08:30 | Vidinis pasitarimas |
| 08:30 - 10:00 | Įmonės direktorių pasitarimas |
| 10:00 - 11:00 | Darbas su dokumentais |
| 12:00 - 13:00 | Vidinis pasitarimas |
| 13:30 - 14:00 | Pasitarimas LR aplinkos ministerijoje |
| 14:30 - 16:00 | Vidinis pasitarimas |
| 2025-08-29 | |
|---|---|
| 07:00 - 08:00 | Vidinis pasitarimas |
| 08:30 - 10:00 | Vidinis pasitarimas |
| 10:00 - 11:00 | Susitikimas |
| 12:00 - 13:30 | Vidinis pasitarimas |
| 13:30 - 15:00 | Darbas su dokumentais |
| 2025-08-28 | |
|---|---|
| 07:00 - 08:00 | Vidinis pasitarimas |
| 08:00 - 09:00 | Vidinis pasitarimas |
| 09:00 - 10:00 | Darbas su dokumentais |
| 10:00 - 11:00 | Vidinis pasitarimas |
| 12:00 - 14:00 | Vidinis pasitarimas |
| 14:30 - 15:30 | Pasitarimas LR aplinkos ministerijoje |
| 2025-08-27 | |
|---|---|
| 07:00 - 08:30 | Vidinis pasitarimas |
| 08:30 - 10:00 | Darbas su dokumentais |
| 10:00 - 11:00 | Vidinis pasitarimas |
| 13:00 - 16:00 | Susitikimas |
| 2025-08-26 | |
|---|---|
| 07:00 - 08:00 | Susitikimas |
| 08:00 - 08:30 | Vidinis pasitarimas |
| 09:00 - 10:00 | Susitikimas |
| 10:00 - 11:00 | Darbas su dokumentais |
| 13:00 - 14:00 | Susitikimas |
| 14:00 - 15:00 | Vidinis pasitarimas |
| 15:00 - 16:00 | Vidinis pasitarimas |
| 2025-08-25 | |
|---|---|
| 07:00 - 08:00 | Susitikimas |
| 08:30 - 10:00 | Įmonės vadovų pasitarimas |
| 10:00 - 11:00 | Darbas su dokumentais |
| 12:00 - 13:00 | Vidinis pasitarimas |
| 13:30 - 14:00 | Susitikimas |
| 14:00 - 15:00 | Vidinis pasitarimas |
| 15:00 - 16:00 | Darbas su dokumentais |
| 2025-08-22 | |
|---|---|
| 07:00 - 08:00 | Vidinis pasitarimas |
| 08:00 - 09:00 | Darbas su dokumentais |
| 10:00 - 15:00 | Įmonės renginys |
| 2025-08-21 | |
|---|---|
| 07:00 - 08:00 | Vidinis pasitarimas |
| 08:00 - 10:00 | Darbas su dokumentais |
| 10:00 - 11:00 | Susitikimas |
| 12:30 - 13:00 | Susitkimas |
| 14:00 - 15:00 | Vidinis pasitarimas |
| 15:00 - 16:00 | Vidinis pasitarimas |
| 2025-08-20 | |
|---|---|
| - | Kasmetinės atostogos |
| 2025-08-19 | |
|---|---|
| - | Kasmetinės atostogos |
| 2025-08-18 | |
|---|---|
| - | Kasmetinės atostogos |
| 2025-08-14 | |
|---|---|
| - | Kasmetinės atostogos |
| 2025-08-13 | |
|---|---|
| - | Kasmetinės atostogos |
| 2025-08-12 | |
|---|---|
| - | Kasmetinės atostogos |
| 2025-08-11 | |
|---|---|
| - | Kasmetinės atostogos |
| 2025-08-08 | |
|---|---|
| - | Kasmetinės atostogos |
| 2025-08-07 | |
|---|---|
| - | Kasmetinės atostogos |
| 2025-08-06 | |
|---|---|
| - | Kasmetinės atostogos |
| 2025-08-05 | |
|---|---|
| - | Kasmetinės atostogos |
| 2025-08-04 | |
|---|---|
| - | Kasmetinės atostogos |
| 2025-08-01 | |
|---|---|
| 07:00 - 09:00 | Darbas su dokumentais |
| 09:00 - 10:00 | Vidinis pasitarimas |
| 10:00 - 11:00 | Susitikimas |
| 12:30 - 13:30 | Vidinis pasitarimas |
| 14:00 - 14:30 | Susitikimas |
| 2025-07-31 | |
|---|---|
| 07:00 - 16:00 | Įmonės komandos formavimo renginys |
| 2025-07-30 | |
|---|---|
| 07:30 - 09:00 | Vidinis pasitarimas |
| 09:00 - 09:30 | Susitikimas |
| 09:30 - 11:00 | Vidinis pasitarimas |
| 12:00 - 14:00 | Darbas sus dokumentais |
| 14:00 - 15:00 | Vidinis pasitarimas |
| 15:00 - 16:00 | Vidinis pasitarimas |
| 2025-07-29 | |
|---|---|
| 08:00 - 10:00 | Pasitarimas LR aplinkos ministerijoje |
| 12:00 - 13:30 | Vidinis pasitarimas |
| 13:30 - 14:00 | Nuotolinis pasitarimas |
| 14:00 - 14:30 | Susitikimas |
| 14:30 - 16:00 | Darbas su dokumentais |
| 2025-07-28 | |
|---|---|
| 07:00 - 08:00 | Darbas su dokumentais |
| 08:30 - 10:00 | Įmonės vadovų pasitarimas |
| 10:00 - 11:00 | Vidinis pasitarimas |
| 12:00 - 13:30 | Susitikimas |
| 14:00 - 15:00 | Susitikimas |
| 15:00 - 16:00 | Vidinis pasitarimas |
| 2025-07-25 | |
|---|---|
| 07:00 - 08:30 | Darbas su dokumentais |
| 09:00 - 10:00 | Susitikimas |
| 10:00 - 11:00 | Vidinis pasitarimas |
| 12:00 - 13:00 | Vidinis pasitarimas |
| 13:30 - 15:00 | Darbas su dokumentais |
| 2025-07-24 | |
|---|---|
| 07:00 - 08:30 | Darbas su dokumentais |
| 08:30 - 09:30 | Susitikimas |
| 10:00 - 11:00 | Vidinis pasitarimas |
| 12:00 - 13:00 | Susitikimas |
| 13:30 - 14:30 | Vidinis pasitarimas |
| 14:30 - 15:00 | Vidinis pasitarimas |
| 15:00 - 16:00 | Darbas su dokumentais |
| 2025-07-23 | |
|---|---|
| 07:00 - 08:00 | Vidinis pasitarimas |
| 08:00 - 09:00 | Susitikimas |
| 09:00 - 10:00 | Susitikimas |
| 10:00 - 11:00 | Vidinis pasitarimas |
| 12:00 - 13:30 | Darbas su dokumentais |
| 13:30 - 14:30 | Vidinis pasitarimas |
| 14:30 - 16:00 | Darbas su dokumentais |
| 2025-07-22 | |
|---|---|
| 07:00 - 08:00 | Vidinis pasitarimas |
| 08:00 - 11:00 | Darbas su dokumentais |
| 12:00 - 16:00 | Komandiruotė į Trakų regioninį padalinį |
| 2025-07-21 | |
|---|---|
| 07:00 - 08:30 | Darbas su dokumentais |
| 08:30 - 10:00 | Įmonės vadovų pasitarimas |
| 10:00 - 11:00 | Vidinis pasitarimas |
| 12:00 - 13:00 | Susitikimas |
| 13:30 - 14:30 | Vidinis pasitarimas |
| 14:30 - 15:00 | Vidinis pasitarimas |
| 15:00 - 16:00 | Darbas su dokumentais |
| 2025-07-18 | |
|---|---|
| 07:00 - 16:00 | Komandiruotė į VMU Tauragės regioninį padalinį |
| 2025-07-17 | |
|---|---|
| 07:00 - 08:00 | Darbas su dokumentais |
| 08:00 - 09:00 | Vidinis pasitarimas |
| 09:30 - 10:30 | Susitikimas |
| 11:00 - 12:00 | Vidinis pasitarimas |
| 12:00 - 13:00 | Vidinis pasitarimas |
| 13:30 - 14:30 | Susitikimas |
| 14:30 - 16:00 | Darbas su dokumentais |
| 2025-07-16 | |
|---|---|
| 07:00 - 08:00 | Vidinis pasitarimas |
| 08:00 - 09:00 | Vidinis pasitarimas |
| 09:00 - 09:30 | Vidinis pasitarimas |
| 10:00 - 12:00 | Susitikimas |
| 12:30 - 13:30 | Vidinis pasitarimas |
| 14:00 - 16:00 | Darbas su dokumentais |
| 2025-07-15 | |
|---|---|
| 07:00 - 08:00 | Vidinis pasitarimas |
| 08:30 - 09:30 | Vidinis pasitarimas |
| 09:30 - 10:30 | Susitikimas |
| 12:00 - 13:00 | Vidinis pasitarimas |
| 13:00 - 14:00 | Susitikimas |
| 14:00 - 16:00 | Darbas su dokumentais |
| 2025-07-14 | |
|---|---|
| 07:00 - 08:30 | Vidinis pasitarimas |
| 08:30 - 10:00 | Įmonės vadovų pasitarimas |
| 10:00 - 11:00 | Vidinis pasitarimas |
| 12:00 - 13:00 | Susitikimas |
| 13:30 - 14:00 | Vidinis pasitarimas |
| 14:00 - 16:00 | Darbas su dokumentais |
| 2025-07-11 | |
|---|---|
| 07:00 - 09:00 | Vidinis pasitarimas |
| 10:00 - 11:00 | Susitikimas |
| 12:00 - 14:00 | Vidinis pasitarimas |
| 14:00 - 16:00 | Darbas su dokumentais |
| 17:00 - 18:00 | Pasitarimas LR aplinkos ministerijoje |
| 2025-07-10 | |
|---|---|
| 10:00 - 16:00 | VMU vadovų pasitarimas |
| 2025-07-09 | |
|---|---|
| 07:00 - 08:30 | Vidinis pasitarimas |
| 09:00 - 10:00 | Vidinis pasitarimas |
| 10:00 - 11:00 | Vidinis pasitarimas |
| 12:00 - 12:30 | Susitikimas |
| 13:00 - 14:00 | Susitikimas |
| 14:00 - 16:00 | Darbas su dokumentais |
| 2025-07-08 | |
|---|---|
| 07:00 - 08:00 | Vidinis pasitarimas |
| 08:30 - 09:30 | Susitikimas |
| 10:00 - 11:00 | Vidinis pasitarimas |
| 12:00 - 12:30 | Vidinis pasitarimas |
| 13:00 - 14:00 | Susitikimas |
| 14:00 - 16:00 | Darbas su dokumentais |
| 2025-07-07 | |
|---|---|
| 07:00 - 08:30 | Vidinis pasitarimas |
| 08:30 - 10:00 | Įmonės vadovų pasitarimas |
| 10:00 - 11:00 | Vidinis pasitarimas |
| 12:00 - 13:00 | Susitikimas |
| 13:30 - 14:00 | Susitikimas |
| 14:00 - 16:00 | Darbas su dokumentais |
| 2025-07-04 | |
|---|---|
| 07:00 - 08:30 | Vidinis pasitarimas |
| 09:00 - 10:00 | Susitikimas |
| 10:00 - 11:00 | Vidinis pasitarimas |
| 12:30 - 13:00 | Susitikimas |
| 13:00 - 15:00 | Darbas su dokumentais |
| 2025-07-03 | |
|---|---|
| 07:00 - 07:30 | Susitikimas |
| 08:00 - 09:00 | Vidinis pasitarimas |
| 09:00 - 10:00 | Vidinis pasitarimas |
| 10:30 - 11:00 | Susitikimas |
| 13:00 - 14:00 | Pasitarimas LR aplinkos ministerijoje |
| 14:00 - 16:00 | Pasitarimas LR Krašto apsaugos ministerijoje |
| 2025-07-02 | |
|---|---|
| 07:00 - 08:00 | Vidinis pasitarimas |
| 08:30 - 09:30 | Vidinis pasitarimas |
| 10:00 - 11:00 | Susitikimas |
| 12:00 - 14:00 | Vidinis pasitarimas |
| 14:00 - 16:00 | Darbas su dokumentais |
| 2025-07-01 | |
|---|---|
| 07:00 - 08:00 | Vidinis pasitarimas |
| 08:30 - 10:00 | Vidinis pasitarimas |
| 10:30 - 12:00 | Pasitarimas LR aplinkos ministerijoje |
| 13:00 - 14:00 | Susitikimas |
| 15:00 - 16:00 | Susitikimas |
| 2025-06-30 | |
|---|---|
| 07:00 - 08:00 | Vidinis pasitarimas |
| 08:30 - 10:00 | Įmonės vadovų pasitarimas |
| 10:00 - 11:00 | Vidinis pasitarimas |
| 12:00 - 13:30 | Vidinis pasitarimas |
| 14:00 - 15:00 | Susitikimas |
| 15:00 - 16:00 | Darbas su dokumentais |
| 2025-06-27 | |
|---|---|
| 07:00 - 08:30 | Vidinis pasitarimas |
| 09:00 - 11:00 | Valdybos posėdis |
| 12:00 - 13:00 | Vidinis pasitarimas |
| 13:00 - 15:00 | Darbas su dokumentais |
| 2025-06-26 | |
|---|---|
| 07:00 - 08:00 | Vidinis pasitarimas |
| 08:30 - 10:00 | Vidinis pasitarimas |
| 10:00 - 11:00 | Vidinis pasitarimas |
| 12:30 - 14:00 | Susitikimas |
| 15:00 - 16:00 | Susitikimas |
| 2025-06-25 | |
|---|---|
| 07:00 - 08:30 | Vidinis pasitarimas |
| 09:00 - 10:00 | Vidinis pasitarimas |
| 10:00 - 11:00 | Darbas su dokumentais |
| 12:00 - 13:00 | Vidinis pasitarimas |
| 14:00 - 16:00 | Susitikimas |
| 2025-06-23 | |
|---|---|
| 07:00 - 08:30 | Vidinis pasitarimas |
| 08:30 - 10:00 | Įmonės vadovų pasitarimas |
| 10:30 - 11:30 | Susitikimas |
| 12:30 - 14:30 | Vidinis pasitarimas |
| 15:00 - 16:00 | Vidinis pasitarimas |
| 2025-06-20 | |
|---|---|
| 07:00 - 08:00 | Vidinis pasitarimas |
| 08:30 - 09:30 | Susitikimas |
| 10:00 - 11:00 | Vidinis pasitarimas |
| 12:00 - 13:00 | Vidinis pasitarimas |
| 13:00 - 15:00 | Darbas su dokumentais |
| 2025-06-19 | |
|---|---|
| 07:15 - 08:30 | Vidinis pasitarimas |
| 08:30 - 09:30 | Vidinis pasitarimas |
| 10:00 - 12:00 | Dalyvavimas VKC renginyje |
| 14:00 - 16:00 | Dalyvavimas VDU Žemės ūkio akademijos absolventų diplomų teikimo šventėje |
| 2025-06-18 | |
|---|---|
| 07:30 - 08:00 | Vidinis pasitarimas |
| 08:15 - 09:15 | Vidinis pasitarimas |
| 10:00 - 11:30 | Pasitarimas LR aplinkos ministerijoje |
| 12:00 - 12:45 | Vidinis pasitarimas |
| 13:00 - 14:00 | Susitikimas |
| 14:00 - 16:00 | Darbas su dokumentais |
| 2025-06-17 | |
|---|---|
| 07:00 - 08:30 | Vidinis pasitarimas |
| 08:30 - 10:00 | Vidinis pasitarimas |
| 10:00 - 11:00 | Vidinis pasitarimas |
| 12:00 - 13:30 | Vidinis pasitarimas |
| 13:30 - 14:00 | Susitikimas |
| 14:00 - 16:00 | Darbas su dokumentais |
| 2025-06-16 | |
|---|---|
| 07:00 - 08:30 | Vidinis pasitarimas |
| 08:30 - 10:00 | Įmonės vadovų pasitarimas |
| 10:00 - 11:00 | Susitikimas |
| 12:00 - 13:00 | Vidinis pasitarimas |
| 13:00 - 14:00 | Susitikimas |
| 14:00 - 15:00 | Susitikimas |
| 15:00 - 16:00 | Vidinis pasitarimas |
| 2025-06-13 | |
|---|---|
| 07:00 - 08:00 | Vidinis pasitarimas |
| 08:00 - 09:00 | Susitikimas |
| 09:00 - 11:00 | Vidinis pasitarimas |
| 12:00 - 13:30 | Vidinis pasitarimas |
| 13:30 - 15:00 | Darbas su dokumentais |
| 2025-06-12 | |
|---|---|
| 07:00 - 16:00 | VMU vadovų pasitarimas |
| 2025-06-11 | |
|---|---|
| 07:00 - 08:30 | Vidinis pasitarimas |
| 08:30 - 09:30 | Vidinis pasitarimas |
| 09:30 - 11:00 | Vidinis pasitarimas |
| 12:00 - 13:00 | Susitikimas |
| 13:00 - 14:30 | Vidinis pasitarimas |
| 14:30 - 16:00 | Darbas su dokumentais |
| 2025-06-10 | |
|---|---|
| 07:00 - 08:30 | Vidinis pasitarimas |
| 08:30 - 10:00 | Susitikimas |
| 10:00 - 11:00 | Susitikimas |
| 12:00 - 13:00 | Vidinis pasitarimas |
| 13:00 - 14:30 | Vidinis pasitarimas |
| 14:30 - 16:00 | Darbas su dokumentais |
| 2025-06-09 | |
|---|---|
| 07:00 - 08:30 | Vidinis pasitarimas |
| 08:30 - 10:00 | Įmonės vadovų pasitarimas |
| 10:00 - 11:30 | Vidinis pasitarimas |
| 13:00 - 14:30 | Susitikimas su Nacionalinės žemės tarnybos atstovais |
| 15:00 - 16:00 | Darbas su dokumentais |
| 2025-06-06 | |
|---|---|
| 07:00 - 09:00 | Vidinis pasitarimas |
| 09:00 - 10:00 | Susitikimas |
| 10:00 - 11:00 | Susitikimas |
| 12:00 - 13:00 | Vidinis pasitarimas |
| 13:00 - 14:00 | Vidinis pasitarimas |
| 14:00 - 15:00 | Darbas su dokumentais |
| 2025-06-05 | |
|---|---|
| 07:00 - 09:00 | Susitikimas |
| 09:00 - 10:00 | Vidinis pasitarimas |
| 10:00 - 11:00 | Susitikimas |
| 12:00 - 13:00 | Vidinis pasitarimas |
| 13:30 - 14:30 | Pasitarimas LR aplinkos ministerijoje |
| 15:00 - 16:00 | Vidinis pasitarimas |
| 2025-06-04 | |
|---|---|
| 07:00 - 08:00 | Vidinis pasitarimas |
| 08:00 - 09:00 | Vidinis pasitarimas |
| 09:00 - 11:00 | Susitikimas |
| 12:00 - 13:30 | Vidinis pasitarimas |
| 13:30 - 15:00 | Susitikimas |
| 15:00 - 16:00 | Darbas su dokumentais |
| 2025-06-03 | |
|---|---|
| 07:00 - 08:30 | Vidinis pasitarimas |
| 09:00 - 11:00 | Susitikimas su LR Krašto apsaugos ministerijos atstovais |
| 12:00 - 13:00 | Vidinis pasitarimas |
| 13:00 - 14:00 | Vidinis pasitarimas |
| 14:00 - 15:00 | Vidinis pasitarimas |
| 15:00 - 16:00 | Darbas su dokumentais |
| 2025-06-02 | |
|---|---|
| 07:00 - 08:30 | Vidinis pasitarimas |
| 08:30 - 10:00 | Įmonės vadovų pasitarimas |
| 10:00 - 11:00 | Vidinis pasitarimas |
| 12:00 - 14:00 | Susitikimas |
| 14:00 - 15:00 | Vidinis pasitarimas |
| 15:00 - 16:00 | Darbas su dokumentais |
| 2025-05-30 | |
|---|---|
| 07:00 - 16:00 | Komandiruotė į Panevėžio RP |
| 2025-05-29 | |
|---|---|
| 07:00 - 11:30 | Valdybos posėdis |
| 12:00 - 13:00 | Vidinis pasitarimas |
| 13:00 - 14:00 | Vidinis pasitarimas |
| 14:00 - 16:00 | Darbas su dokumentais |
| 2025-05-28 | |
|---|---|
| 07:00 - 08:30 | Vidinis pasitarimas |
| 08:30 - 09:30 | Vidinis pasitarimas |
| 10:00 - 11:30 | Susitikimas |
| 12:00 - 13:00 | Vidinis pasitarimas |
| 13:00 - 14:30 | Vidinis pasitarimas |
| 14:30 - 16:00 | Darbas su dokumentais |
| 2025-05-27 | |
|---|---|
| 07:00 - 08:00 | Vidinis pasitarimas |
| 08:00 - 09:30 | Vidinis pasitarimas |
| 10:00 - 11:00 | Susitikimas |
| 12:00 - 13:00 | Vidinis pasitarimas |
| 13:00 - 14:00 | Vidinis pasitarimas |
| 14:00 - 15:00 | Vidinis pasitarimas |
| 15:00 - 16:00 | Darbas su dokumentais |
| 2025-05-26 | |
|---|---|
| 07:00 - 08:30 | Vidinis pasitarimas |
| 08:30 - 10:00 | Įmonės vadovų pasitarimas |
| 10:00 - 11:00 | Vidinis pasitarimas |
| 12:00 - 13:00 | Vidinis pasitarimas |
| 13:00 - 14:00 | Vidinis pasitarimas |
| 14:00 - 16:00 | Darbas su dokumentais |
| 2025-05-23 | |
|---|---|
| 07:00 - 16:00 | Komandiruotė į Kauno raj. |
| 2025-05-22 | |
|---|---|
| 07:00 - 08:00 | Vidinis pasitarimas |
| 08:00 - 10:00 | Vidinis pasitarimas |
| 10:00 - 11:00 | Pasitarimas |
| 12:00 - 13:00 | Vidinis pasitarimas |
| 13:00 - 14:00 | Vidinis pasitarimas |
| 14:00 - 14:30 | Pasitarimas |
| 14:30 - 16:00 | Darbas su dokumentais |
| 2025-05-21 | |
|---|---|
| 07:00 - 08:30 | Vidinis pasitarimas |
| 08:30 - 10:00 | Vidinis pasitarimas |
| 10:00 - 11:30 | Darbas su dokumentais |
| 13:00 - 17:00 | Konferencija LR Seime |
| 2025-05-20 | |
|---|---|
| 07:00 - 08:00 | Pasitarimas |
| 08:00 - 09:00 | Vidinis pasitarimas |
| 09:00 - 11:00 | Įmonės valdybos posėdis |
| 12:00 - 13:30 | Vidinis pasitarimas |
| 13:30 - 15:00 | Vidinis pasitarimas |
| 15:00 - 16:00 | Darbas su dokumentais |
| 2025-05-19 | |
|---|---|
| 07:00 - 08:30 | Vidinis pasitarimas |
| 08:30 - 10:00 | Įmonės vadovų pasitarimas |
| 10:00 - 11:00 | Vidinis pasitarimas |
| 12:00 - 13:00 | Vidinis pasitarimas |
| 13:00 - 14:00 | Darbas su dokumentais |
| 14:00 - 16:00 | Pasitarimas |
| 2025-05-16 | |
|---|---|
| - | Kasmetinės atostogos |
| 2025-05-15 | |
|---|---|
| - | Kasmetinės atostogos |
| 2025-05-14 | |
|---|---|
| - | Kasmetinės atostogos |
| 2025-05-13 | |
|---|---|
| - | Kasmetinės atostogos |
| 2025-05-12 | |
|---|---|
| - | Kasmetinės atostogos |
| 2025-05-09 | |
|---|---|
| 07:00 - 08:30 | Vidinis pasitarimas |
| 08:30 - 10:00 | Vidinis pasitarimas |
| 10:00 - 11:00 | Pasitarimas |
| 12:00 - 14:45 | Darbas su dokumentais |
| 2025-05-07 | |
|---|---|
| 07:00 - 08:30 | Vidinis pasitarimas |
| 09:00 - 11:00 | Pasitarimas |
| 12:00 - 13:00 | Vidinis pasitarimas |
| 13:00 - 14:00 | Vidinis pasitarimas |
| 14:00 - 15:30 | Pasitarimas |
| 15:30 - 16:00 | Vidinis pasitarimas |
| 2025-05-08 | |
|---|---|
| 07:00 - 16:00 | VMU vadovų pasitarimas |
| 2025-05-06 | |
|---|---|
| 07:00 - 08:30 | Vidinis pasitarimas |
| 08:30 - 10:00 | Vidinis pasitarimas |
| 10:00 - 11:00 | Pasitarimas |
| 12:00 - 13:30 | Vidinis pasitarimas |
| 13:30 - 14:00 | Pasitarimas |
| 14:00 - 15:00 | Pasitarimas |
| 15:00 - 16:00 | Darbas su dokumentais |
| 2025-05-05 | |
|---|---|
| 07:00 - 08:30 | Vidinis pasitarimas |
| 08:30 - 10:00 | Įmonės vadovybės pasitarimas |
| 10:30 - 12:00 | Pasitarimas LR aplinkos ministerijoje |
| 13:00 - 14:00 | Pasitarimas |
| 14:00 - 15:00 | Vidinis pasitarimas |
| 15:00 - 16:00 | Darbas su dokumentais |
| 2025-05-02 | |
|---|---|
| 07:00 - 08:30 | Vidinis pasitarimas |
| 08:30 - 10:00 | Vidinis pasitarimas |
| 10:00 - 11:00 | Darbas su dokumentais |
| 12:00 - 13:00 | Pasitarimas |
| 13:00 - 14:00 | Vidinis pasitarimas |
| 14:00 - 14:45 | Darbas su dokumentais |
| 2025-04-30 | |
|---|---|
| 07:00 - 08:30 | Vidinis pasitarimas |
| 08:30 - 10:00 | Vidinis pasitarimas |
| 10:00 - 11:00 | Pasitarimas |
| 12:00 - 13:00 | Darbas su dokumentais |
| 13:00 - 14:00 | Vidinis pasitarimas |
| 14:00 - 15:00 | Vidinis pasitarimas |
| 2025-04-29 | |
|---|---|
| 07:00 - 16:00 | Komandiruotė į Dubravos RP: pasitarimas miškų atkūrimo klausimais |
| 2025-04-28 | |
|---|---|
| 07:00 - 08:30 | Vidinis pasitarimas |
| 08:30 - 09:30 | Įmonės vadovybės pasitarimas |
| 09:30 - 11:00 | Vidinis pasitarimas |
| 12:00 - 13:00 | Vidinis pasitarias |
| 13:00 - 14:00 | Vidinis pasitarimas |
| 14:00 - 16:00 | Darbas su dokumentais |
| 2025-04-25 | |
|---|---|
| 07:00 - 16:00 | Komandiruotė į Dubravos regioninį padalinį |
| 2025-04-24 | |
|---|---|
| 07:00 - 08:30 | Vidinis pasitarimas |
| 09:00 - 11:00 | Pasitarimas Lietuvos Respublikos Vyriausybėje |
| 12:00 - 13:30 | Vidinis pasitarimas |
| 14:00 - 15:00 | Pasitarimas |
| 15:00 - 16:00 | Darbas su dokumentais |
| 2025-04-23 | |
|---|---|
| 07:00 - 08:30 | Vidinis pasitarimas |
| 09:00 - 10:00 | Vidinis pasitarimas |
| 10:00 - 11:00 | Pasitarimas |
| 12:00 - 13:00 | Darbas su dokumentais |
| 13:00 - 14:30 | Vidinis pasitarimas |
| 15:00 - 16:00 | Pasitarimas |
| 2025-04-22 | |
|---|---|
| 07:30 - 09:00 | Įmonės vadovų pasitarimas |
| 09:00 - 16:00 | Komandiruotė į Ukmergės regioninį padalinį. Susitikimas su Lietuvos mokslų akademijos atstovais. |
| 2025-04-18 | |
|---|---|
| 07:00 - 08:30 | Vidinis pasitarimas |
| 09:00 - 10:30 | Pasitarimas su LR valstybės kontrolės ir LR aplinkos ministerijos atstovais |
| 12:00 - 13:00 | Vidinis pasitarimas |
| 13:00 - 14:00 | Vidinis pasitarimas |
| 14:00 - 15:00 | Darbas su dokumentais |
| 2025-04-17 | |
|---|---|
| 07:00 - 08:30 | Darbas su dokumentais |
| 09:00 - 16:00 | Įmonės valdybos posėdis |
| 2025-04-16 | |
|---|---|
| 07:00 - 08:00 | Vidinis pasitarimas |
| 08:00 - 09:00 | Vidinis pasitarimas |
| 10:00 - 12:00 | Dalyvavimas Aplinkos apsaugos komiteto posėdyje |
| 13:00 - 14:30 | Vidinis pasitarimas |
| 14:30 - 16:00 | Darbas su dokumentais |
| 2025-04-15 | |
|---|---|
| 07:00 - 16:00 | Komandiruotė į Trakų RP. Pasitarimas su Valstybės valdomų įmonių atstovais |
| 2025-04-14 | |
|---|---|
| 07:00 - 08:30 | Vidinis pasitarimas |
| 08:30 - 10:00 | Įmonės vadovų pasitarimas |
| 10:00 - 11:00 | Darbas su dokumentais |
| 12:00 - 13:00 | Pasitarimas |
| 13:00 - 14:00 | Pasitarimas |
| 14:00 - 15:00 | Pasitarimas |
| 15:00 - 16:00 | Pasitarimas |
| 2025-04-11 | |
|---|---|
| 07:00 - 16:00 | Komandituotė Į Trakų RP. Dalyvavimas miškasodyje. |
| 2025-04-10 | |
|---|---|
| 07:00 - 12:00 | VMU vadovų pasitarimas |
| 13:00 - 17:00 | VMU miškasodis |
| 2025-04-09 | |
|---|---|
| 07:00 - 16:00 | Komandiruotė į Ignalinos atominę elektrinę |
| 2025-04-08 | |
|---|---|
| 07:00 - 08:00 | Vidinis pasitarimas |
| 08:00 - 09:00 | Pasitarimas |
| 09:00 - 10:00 | Pasitarimas |
| 10:00 - 11:00 | Darbas su dokumentais |
| 12:00 - 14:00 | Vidinis pasitarimas |
| 14:00 - 15:00 | Pasitarimas |
| 15:00 - 16:00 | Darbas su dokumentais |
| 2025-04-07 | |
|---|---|
| 07:00 - 08:30 | Vidinis pasitarimas |
| 08:30 - 10:00 | Įmonės vadovų pasitarimas |
| 10:00 - 11:00 | Darbas su dokumentais |
| 12:00 - 14:00 | Pasitarimas |
| 14:00 - 15:00 | Pasitarimas |
| 15:00 - 16:00 | Darbas su dokumentais |
| 2025-04-04 | |
|---|---|
| 07:00 - 16:00 | Komandiruotė į Šakių regioninį padalinį |
| 2025-04-03 | |
|---|---|
| 07:00 - 08:00 | Vidinis pasitarimas |
| 09:00 - 16:00 | Komandiruotė į Trakų regioninį padalinį |
| 2025-04-02 | |
|---|---|
| 07:00 - 08:00 | Darbas su dokumentais |
| 08:00 - 09:00 | Vidinis pasitarimas |
| 09:00 - 09:30 | Vidinis pasitarimas |
| 10:00 - 11:00 | Pasitarimas |
| 12:00 - 13:30 | Vidinis pasitarimas |
| 14:00 - 16:00 | Darbas su dokumentais |
| 2025-04-01 | |
|---|---|
| 07:00 - 14:00 | Komandiruotė į Anykščių regioninį padalinį |
| 14:30 - 16:00 | Vidinis pasitarimas |
| 2025-03-31 | |
|---|---|
| 07:00 - 08:30 | Vidinis pasitarimas |
| 08:30 - 09:30 | Įmonės vadovų pasitarimas |
| 10:00 - 11:30 | Pasitarimas |
| 12:30 - 16:00 | Darbas su dokumentais |
| 2025-03-29 | |
|---|---|
| 07:00 - 16:00 | Komandiruotė į Kretingos regioninį padalinį: dalyvavimas miškasodyje. |
| 2025-03-28 | |
|---|---|
| 07:00 - 13:00 | Komandiruotė į Kretingos regioninį padalinį |
| 14:00 - 17:00 | Dalyvavimas konferencijoje "Kuršių Nerija - 25 metai UNESCO pasaulio paveldo sąraše" |
| 2025-03-27 | |
|---|---|
| 07:00 - 08:30 | Vidinis pasitarimas |
| 09:00 - 10:00 | Pasitarimas |
| 10:00 - 11:00 | Vidinis pasitarimas |
| 12:00 - 14:00 | Pasitarimas |
| 14:00 - 16:00 | Darbas su dokumentais |
| 2025-03-26 | |
|---|---|
| 07:00 - 08:30 | Vidinis pasitarimas |
| 08:30 - 10:00 | Vidinis pasitarimas |
| 10:00 - 11:00 | Darbas su dokumentais |
| 12:00 - 13:30 | Pasitarimas |
| 13:30 - 14:30 | Pasitarimas |
| 14:30 - 16:00 | Darbas su dokumentais |
| 2025-03-25 | |
|---|---|
| 07:00 - 16:00 | Įmonės valdybos posėdis |
| 2025-03-24 | |
|---|---|
| 07:00 - 08:30 | Įmonės vadovų pasitarimas |
| 09:00 - 16:00 | Susitikimas su Lenkijos Klimato ir aplinkos ministerijos atstovais |
| 2025-03-21 | |
|---|---|
| 07:00 - 08:30 | Vidinis pasitarimas |
| 09:00 - 10:00 | Vidinis pasitarimas |
| 10:00 - 11:00 | Darbas su dokumentais |
| 12:00 - 13:00 | Dalykinis susitikimas |
| 13:30 - 15:00 | Dalykinis susitikimas |
| 2025-03-20 | |
|---|---|
| 07:00 - 08:00 | Vidinis pasitarimas |
| 08:00 - 09:30 | Pasitarimas |
| 10:00 - 12:00 | Vidinis pasitarimas |
| 13:00 - 15:00 | Dalyvavimas Aplinkos apsaugos komiteto posėdyje |
| 15:30 - 16:00 | Darbas su dokumentais |
| 2025-03-19 | |
|---|---|
| 07:00 - 08:00 | Vidinis pasitarimas |
| 08:00 - 10:00 | Pasitarimas |
| 10:00 - 11:00 | Vidinis pasitarimas |
| 12:00 - 13:00 | Vidinis pasitarimas |
| 13:00 - 14:30 | Pasitarimas |
| 14:30 - 16:00 | Darbas su dokumentais |
| 2025-03-18 | |
|---|---|
| 07:00 - 08:30 | Vidinis pasitarimas |
| 08:30 - 10:00 | Vidinis pasitarimas |
| 10:00 - 11:00 | Darbas su dokumentais |
| 12:00 - 13:30 | Vidinis pasitarimas |
| 13:30 - 15:00 | Vidinis pasitarimas |
| 15:00 - 16:00 | Darbas su dokumentais |
| 2025-03-17 | |
|---|---|
| 07:00 - 08:30 | Vidinis pasitarimas |
| 08:30 - 10:00 | Įmonės vadovų pasitarimas |
| 10:00 - 11:00 | Darbas su doumentais |
| 12:00 - 13:00 | Pasitarimas |
| 13:00 - 15:00 | Darbas su dokumentais |
| 15:00 - 16:00 | Pasitarimas |
| 2025-03-14 | |
|---|---|
| 07:00 - 08:30 | Vidinis pasitarimas |
| 08:30 - 10:00 | Vidinis pasitarimas |
| 10:00 - 11:00 | Darbas su dokumentais |
| 12:00 - 13:00 | Vidinis pasitarimas |
| 13:00 - 17:00 | VMU audito komiteto posėdis |
| 2025-03-12 | |
|---|---|
| 07:00 - 08:30 | Vidinis pasitarimas |
| 08:30 - 10:00 | Įmonės vadovų pasitarimas |
| 10:00 - 11:00 | Vidinis pasitarimas |
| 12:00 - 13:00 | Vidinis pasitarimas |
| 13:00 - 14:00 | Vidinis pasitarimas |
| 14:00 - 16:00 | Darbas su dokumentais |
| 2025-03-10 | |
|---|---|
| 07:00 - 08:30 | Vidinis pasitarimas |
| 08:30 - 10:00 | Vidinis pasitarimas |
| 10:00 - 11:00 | Vidinis pasitarimas |
| 12:00 - 13:30 | Vidinis pasitarimas |
| 13:30 - 15:00 | Darbas su dokumentais |
| 2025-03-13 | |
|---|---|
| 09:00 - 16:00 | VMU vadovų pasitarimas |
| 2025-03-07 | |
|---|---|
| 07:00 - 08:30 | Vidinis pasitarimas |
| 09:00 - 14:45 | Inkilų kėlimo šventė "Paukščiai grįžta namo" |
| 2025-03-06 | |
|---|---|
| 07:00 - 08:30 | Vidinis pasitarimas |
| 08:30 - 10:00 | Vidinis pasitarimas |
| 10:00 - 11:30 | Pasitarimas dėl LR miškų įstatymo pakeitimo projekto |
| 11:30 - 12:30 | Darbas su dokumentais |
| 13:00 - 14:30 | Pasitarimas LR aplinkos ministerijoje |
| 15:00 - 16:00 | Vidinis pasitarimas |
| 2025-03-04 | |
|---|---|
| 07:00 - 09:00 | Vidinis pasitarimas |
| 09:00 - 11:00 | Darbas su dokumentais |
| 12:00 - 13:30 | Vidinis pasitarimas |
| 14:00 - 15:00 | Vidinis pasitarimas |
| 15:00 - 16:00 | Darbas su dokumentais |
| 2025-03-05 | |
|---|---|
| 07:00 - 08:30 | Vidinis pasitarimas |
| 09:00 - 10:00 | MS Teams susitikimas su Įmonės darbuotojais: aktualių temų pristatymas |
| 10:00 - 11:00 | Vidinis pasitarimas |
| 12:00 - 14:00 | Darbas su dokumentais |
| 14:00 - 16:00 | Vidinis pasitarimas |
| 2025-03-03 | |
|---|---|
| 07:00 - 08:30 | Vidinis pasitarimas |
| 08:30 - 11:00 | Įmonės vadovų pasitarimas |
| 12:00 - 13:30 | Vidinis pasitarimas |
| 14:00 - 15:00 | Pasitarimas LR aplinkos ministerijoje |
| 2025-02-27 | |
|---|---|
| 07:00 - 08:30 | Vidinis pasitarimas |
| 09:30 - 16:00 | Susitikimas su nevyriausybinių organizacijų atstovais |
| 2025-02-26 | |
|---|---|
| 07:00 - 09:30 | Darbas su dokumentais |
| 10:00 - 11:00 | Pasitarimas LR aplinkos ministerijoje |
| 12:00 - 13:00 | Vidinis pasitarimas |
| 13:00 - 14:30 | Vidinis pasitarimas |
| 15:00 - 16:00 | Vidinis pasitarimas |
| 2025-02-28 | |
|---|---|
| 08:00 - 15:00 | VMU valdybos posėdis |
| 2025-02-21 | |
|---|---|
| 07:00 - 08:30 | Vidinis pasitarimas |
| 09:00 - 11:00 | Vidinis pasitarimas |
| 12:00 - 13:00 | Pasitarimas personalo klausimais |
| 13:00 - 14:45 | Darbas su dokumentais |
| 2025-02-25 | |
|---|---|
| 07:00 - 11:00 | Darbas su dokumentais |
| 12:00 - 13:30 | Vidinis pasitarimas |
| 14:00 - 15:00 | Vidinis pasitarimas |
| 15:00 - 16:00 | Vidinis pasitarimas |
| 2025-02-24 | |
|---|---|
| 07:00 - 08:30 | Vidinis pasitarimas |
| 08:30 - 11:00 | Įmonės vadovų pasitarimas |
| 12:00 - 13:00 | Vidinis pasitarimas |
| 13:00 - 15:00 | Pasitarimas veiklos procesų efektyvinimo klausimais |
| 15:00 - 16:00 | Darbas su dokumentais |
| 2025-02-20 | |
|---|---|
| 07:00 - 08:30 | Vidinis pasitarimas |
| 09:00 - 10:00 | Pasitarimas personalo klausimais |
| 10:00 - 11:00 | Vidinis pasitarimas |
| 12:00 - 13:30 | Vidinis pasitarimas |
| 14:00 - 15:00 | Vidinis pasitarimas |
| 15:00 - 16:00 | Vidinis pasitarimas |
| 2025-02-19 | |
|---|---|
| 07:00 - 08:30 | Vidinis pasitarimas |
| 09:00 - 11:00 | Vidinis pasitarimas |
| 12:00 - 13:30 | Vidinis pasitarimas |
| 14:00 - 16:00 | Vidinis pasitarimas |
| 2025-02-13 | |
|---|---|
| 09:30 - 16:00 | Dalyvavimas VMU vadovų pasitarime |
| 2025-02-18 | |
|---|---|
| 07:00 - 16:00 | Komandiruotė į Trakų regioninį padalinį veiklos procesų gerinimo klausimams aptarti |
| 2025-02-17 | |
|---|---|
| 07:00 - 08:30 | Vidinis pasitarimas |
| 08:30 - 10:00 | Įmonės vadovų pasitarimas |
| 10:00 - 11:00 | Susitikimas su Kaišiadorių raj. savivaldybės meru |
| 12:00 - 13:30 | Vidinis pasitarimas |
| 14:00 - 15:00 | Vidinis pasitarimas |
| 15:00 - 16:00 | Vidinis pasitarimas |
| 2025-02-14 | |
|---|---|
| 07:00 - 08:00 | Vidinis pasitarimas |
| 08:00 - 09:00 | Vidinis pasitarimas |
| 09:00 - 10:00 | Vidinis pasitarimas |
| 10:30 - 11:30 | Susitikimas su AM vyr. patarėju R.Sakalausku |
| 12:30 - 13:30 | Vidinis pasitarimas |
| 13:30 - 14:30 | Vidinis pasitarimas |
Valdyba
Valdyba yra kolegialus VĮ VMU valdymo organas. Valdyba veikia vadovaudamasi LR Konstitucija, LR valstybės ir savivaldybės įmonių įstatymu ir kitais teisės aktais.
Įmonės valdyba pagal Įmonės įstatus atlieka šias funkcijas:
- teikia Įmonės savininko teises ir pareigas įgyvendinančiai institucijai išvadas dėl Įmonės veiklos strategijos projekto, dėl Įmonės paskirstytojo pelno (nuostolių) paskirstymo projekto, dėl Įmonės metinių pajamų ir išlaidų sąmatų, metinių turto įsigijimo ir skolinimosi planų, taip pat dėl ataskaitinių finansinių metų Įmonės veiklos ataskaitos;
- tvirtina Įmonės darbuotojų apmokėjimo ir skatinimo taisykles;
- nustato Įmonės veiklos rodiklius;
- priima sprendimus dėl Įmonės filialų steigimo ir jų veiklos nutraukimo;
- iš anksto pritaria Įmonės pirkimų sandoriams dėl darbų, prekių ir paslaugų pirkimo, kurių kiekvieno vertė be pridėtinės vertės mokesčio didesnė kaip 500 000 (penki šimtai tūkstančių) Eur, išskyrus atvejus, kai prekės ir paslaugos perkamos iš centrinės perkančiosios organizacijos arba per ją;
- priima sprendimus dėl komitetų valdybos kompetencijai priskirtos veiklos klausimais sudarymo;
- teikia Įmonės vadovui išvadą dėl vidaus audito funkcijas atliekančio Įmonės struktūrinio padalinio vadovo skyrimo ir atleidimo, skatinimo, pareiginių nuostatų turinio, taip pat dėl atsakomybės jam taikymo už Lietuvos Respublikos vidaus kontrolės ir vidaus audito įstatyme, kituose taikytinuose teisės aktuose nustatytų teisių ir pareigų nevykdymą ar netinkamą jų vykdymą;
- atlieka kitas Įstatyme ir Įmonės įstatuose valdybos kompetencijai priskirtas funkcijas.
VĮ VMU valdyba sudaroma 4 metams iš 5 narių:
1 valstybės tarnautojo, 1 darbuotojų atstovo ir 3 nepriklausomų asmenų, atrinktų įstatymų ir Vyriausybės nustatyta tvarka. Valdybos narius skiria ir atšaukia Įmonės savininko teises ir pareigas įgyvendinanti institucija. Kandidatai į Įmonės valdybą turi atitikti įstatyme nustatytus bendruosius ir Įmonės savininko teises ir pareigas įgyvendinančios institucijos nustatytus specialiuosius reikalavimus. Valdybai vadovauja valdybos pirmininkas, kurį iš savo narių renka valdyba.

Audito komitetas
Audito komitetas yra sudaromas valdybos sprendimu valdybos kadencijos laikotarpiui. Audito komitetas veikia kaip patariamasis valdybos organas.

































































